通用人工智能助手ChatGPT的崛起:未来工作者的挑战与机遇
文章主题:ChatGPT, 人工智能工具, 对话式, 语言理解

导读:
哈工大自然语言处理研究所组织多位老师和同学撰写了ChatGPT调研报告,从技术原理、应用场景、未来发展等方面对ChatGPT进行了尽量详尽的介绍及总结。

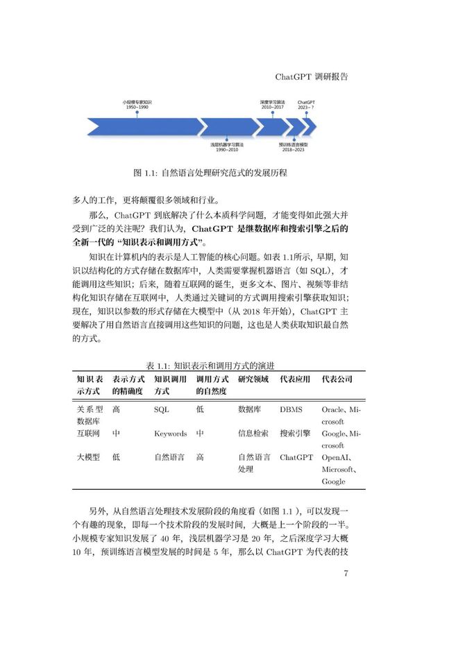
在2022年的11月30日,OpenAI发布了一款全新的人工智能工具——ChatGPT,它是一款具有对话式的通用人工智能产品。这款工具展示出了令人瞩目的语言理解、生成以及知识推理能力,能够精准地把握用户的意图,实现高效的多轮交流。同时,ChatGPT所提供的回答内容详尽且条理清晰,重点突出,逻辑严谨,具有高度的概括性和条理性。
自ChatGPT启动以来,仅仅五天的时间,其活跃用户数量便迅速攀升至百万人,而在短短两个月内,这个数字更是达到了惊人的一亿,使其成为我国乃至全球历史上一款增长最快的消费者应用程序。ChatGPT的受欢迎程度不仅体现在广大用户的热情追捧上,同时也引起了世界各国政府、企业界以及学术界的极大关注。它被视为解决自然语言处理这一认知智能核心问题的一条可行途径,标志着通用人工智能发展的重要一步。ChatGPT的出现,将对现有的搜索引擎产生深远影响,甚至有可能取代部分工作岗位,进而改变众多领域和行业的现状。
哈尔滨工业大学的自然语言处理研究所组织了一支多人的团队,其中包括老师和同学们,共同撰写了一份关于ChatGPT的调研报告。这份报告从技术原理、应用场景以及未来发展等各个方面,对ChatGPT进行了深入详尽的分析和介绍,旨在为读者提供一份全面而深入的理解。
报告内容如下





























































































来源:哈尔滨工业大学
点击关注B.P商业伙伴
回复“500强”
即可获取2022数字生态500强完整榜单
B. P商业伙伴
我们是一个专注于为企业生态环境建设提供全方位服务的平台。我们的服务范围涵盖了生态战略咨询与研究、生态扩展与营销以及生态合作伙伴大会等多个领域。此外,我们还拥有一系列强大的业务平台,包括B.P商业伙伴生态全媒体矩阵、数字生态商学院以及数字生态研究院等。
添加13021068260,加入B.P·ICT企业家俱乐部,与国内外名企200+董事长、总裁、总经理、CEO、创始人讨论战略发展;加入B.P生态营销俱乐部与700+Marketing精英互动交流市场营销,加入B.P生态管理者俱乐部200+生态管理精英对接合作,加入B.P商业伙伴和媒体朋友们与150+央媒、新闻资讯媒体、行业媒体、知名自媒体联合发声。B.P生态社群矩阵60+,覆盖2万人,定期分享课程及干货学习资料。扫码备注:公司 职务 姓名,发名片,审核后,邀请加入。
AI时代,拥有个人微信机器人AI助手!AI时代不落人后!
免费ChatGPT问答,办公、写作、生活好得力助手!
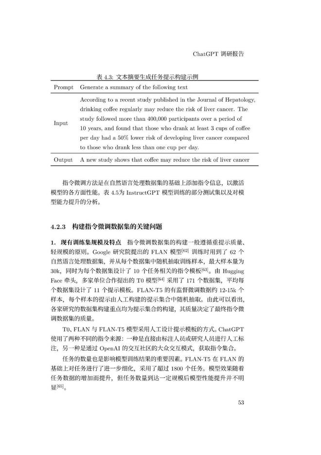
搜索微信号aigc666aigc999或上边扫码,即可拥有个人AI助手!