文章主题:关键词:ChatGPT,抖音爆款,视频文案,调教教程
我注意到最近有许多同学都在询问如何将ChatGPT训练成为一个抖音爆款写手,这应该是许多人在日常生活中会遇到的需求。因此,在本期文章中,我将为大家带来一份详细的ChatGPT教程,帮助大家更好地利用这个强大的工具,让月薪5K的小助理迅速提升技能,成为月收入达到3万的运营专家。
接下来手把手演示ChatGPT调教和提示词方式
一. 提取爆款视频文案
在准备创建一个抖音情感账号的过程中,我们需要先进行充分的市场调研和数据分析。以情感赛道为例,我们可以利用数据平台来寻找并分析与我们账号定位相似的爆款抖音文案。具体而言,我们需要从这些账号中挑选出3个具有10万次观看量的视频,以便为我们自己的账号提供参考和灵感。通过对这些热门视频的学习和模仿,我们可以更好地了解受众的需求和喜好,从而创作出更具吸引力和共鸣感的情感内容。同时,这也能帮助我们提高自己在赛道的竞争力,为后续的内容创作打下坚实的基础。

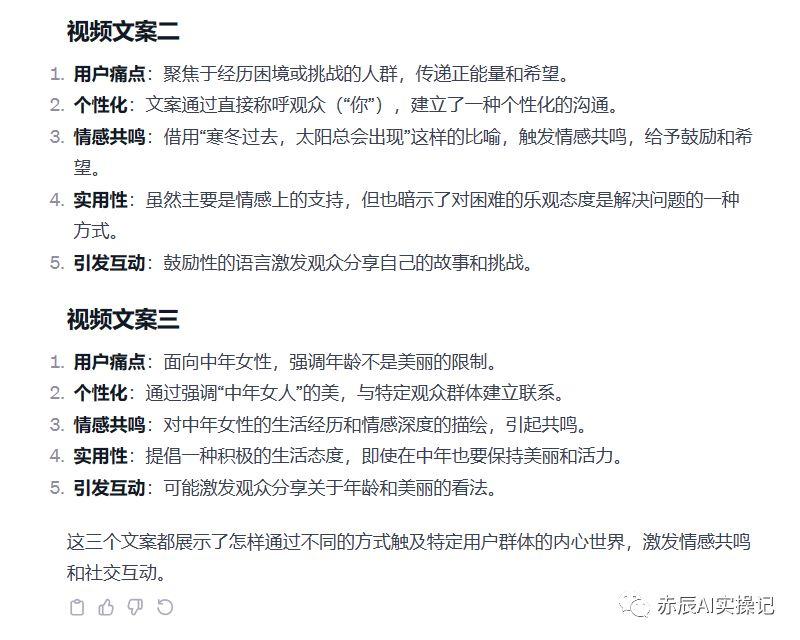
接着借助语音转文本工具将视频文案内容提取保存下来以下是我提取出来的视频文案


二. 开始训练ChatGPT
1. 首先给出提示词,让ChatGPT深度学习一下抖音爆款文案风格。这一步非常重要,千万不要忽略。


2.给爆款让它拆爆点:给它爆款,让hatGPT分析出的抖音爆款文案特点

在本文中,我们将通过示例投喂爆文,分析其背后的爆款因素,并将其爆点进行拆解。需要注意的是,为了使结果更加符合预期,我们需要投喂大量的爆文进行训练。通过这样的方法,我们期望能够更好地理解爆款文章的特点,从而为我们自己的创作提供有益的借鉴和启示。



3.然后我们选择一个视频主题,让GPT开始创作


4.确定你喜欢的结构模型


结构确定完成后,以后我们就可以直接用这个模型进行创作。
5.让它记住这个模型,后面都用这个创作
根据我作为一名文章写作高手的判断,经过一定程度的调整和提炼,我们可以再次尝试进行沟通和交流。估计在五次的对话中,我们能够逐步明晰方向并形成一篇优质的文章。这套经过精心设计的调教模板,不仅适用于小红书、公众号、知乎以及视频号等平台,同时也具备广泛的适用性。
当然,若您希望更加稳定且深入地训练 GPT,目前已有 GPTs 工具可供选择。此工具能助您更有效地完成指定任务。在下次分享 GPTs 的训练教程时,我会为大家详细介绍其使用方法。另外,如果您有任何关于抖音方面的需求,例如利用 GPT 撰写文案,不妨近期内尝试一下,相信会有意想不到的收获。
关键词:ChatGPT,抖音爆款,视频文案,调教教程
AI时代,拥有个人微信机器人AI助手!AI时代不落人后!
免费ChatGPT问答,办公、写作、生活好得力助手!
搜索微信号aigc666aigc999或上边扫码,即可拥有个人AI助手!