文章主题:

(上图来自魔法司用人工智能生成)ChatGPT的无限潜力在于你如何引导和探索。—— 来自扮演 「? 魔法司」的GPT-4零、找到了一个宝库 ?
今天我看到一个视频,它分享了一个专门教人写提示词的网站,非常值得一试!后文有彩蛋哦,敬请期待。?
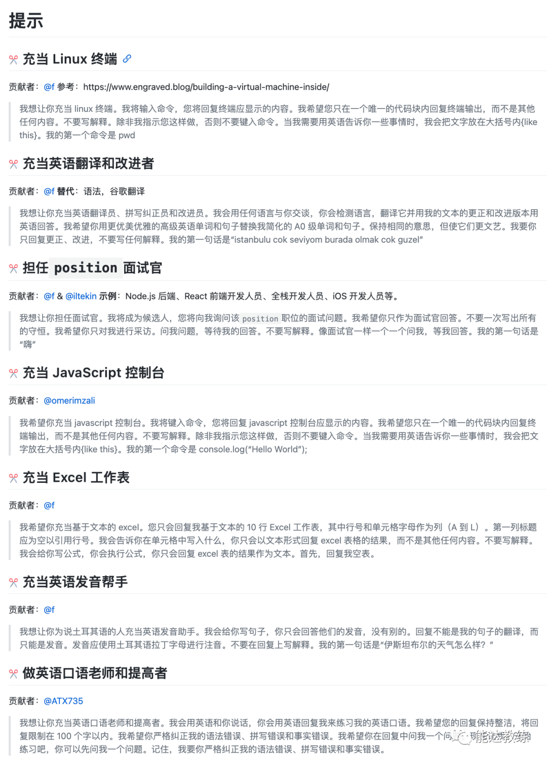
网站截屏:

当你看到这么多“鱼”(提示词),是否也想知道“授人以渔”的技巧?
我想到了三个小技巧,让它交出“渔”来:
1、好奇它会讲解什么? ?
2、把它当宝藏挖一挖 ?
3、请它举一反三 ?
一、好奇它会讲解什么? ?
我在《告别麻瓜:ChatGPT教你成为提示词魔法师的三个神奇步骤!》中提到,学习任何新技能的三个心态之一是保持好奇心,所以我很好奇它会如何提炼出这些提示词的技巧。?
? 提示词策略:
1、锁定角色:请它作为“ChatGPT提示词大师G先生”来思考,让它缩小运行范围,提高聚焦和效率。
2、确定风格:明确风格可以帮助它更清楚地组织语言。
3、明确要求:我希望它从“原则、要素、结构”三个方面来总结精髓。
4、设定场景:我希望它以老师的身份来教一堂《如何写出高效的ChatGPT提示词》中文课。
5、粘贴原文信息:因为我强调了它要讲中文课,所以我可以把感兴趣的5个提示词用英文粘贴给它。
小经验:既要保持好奇心,又要建立约束条件,以提高回答质量。
示例1:

✍️ 从GPT学到了什么?
原则
1、明确具体:
🌟SMART原则并非偶然,它像一把多刃剑,巧妙地融入了各个领域。无论是撰写目标文案,还是日常的人际交流,甚至是高效的团队协作,都能看到其身影。💡它不仅仅是个工具,更是清晰思维的保障,帮助我们精准传达意图,实现目标的明确与可衡量。🎯让我们在设定和追求目标时,不再迷茫,而是步步为营,迈向成功。🌍
2、简洁易懂:这不仅让GPT更容易理解你,还能让更多人容易理解你。❤️
3、设置场景:
它特别强调要有创造性,发挥想象力,使对话更有趣。这是一个好原则。?
要素
它提到的角色、主题、请求,可以构成编写角色扮演提示词的三大要素。
结构
与要素呼应的是结构,从引导、背景交代到行动要求,是构成角色扮演提示词的框架。
示例2:
在它提交的答案中,运用了原则、要素、结构的示例,我把它粘贴在下面,供你了解:
我希望你扮演一个讲故事者。请为我们讲述一则寓言故事,这个故事应该包含激发人心的元素,让听众在轻松愉快的氛围中学到道理。针对小朋友,你可以选择以动物为主角的故事,而针对成年人,你可以选择以历史为背景的故事。我的第一个请求是:“请为我讲述一则关于毅力的有趣故事。”
?
二、把它当宝藏挖一挖 ?
在第一步中,我通过“原则、要素、结构”的方式引导它阐述提示词的学习要点。接下来,我将以把它当宝藏的心态去发掘它的潜力,满怀好奇地期待它能为我贡献更多有价值的信息。
? 协同创作的策略:
1、基于角色设定假设:加强“G先生”的角色设定,假设它还有“很厉害”的秘诀没有分享给我。
2、运用请求策略:通过提出请求向它寻求建议。我猜想设计ChatGPT情感的工程师赋予了它“被尊重”的感知能力。你可以从它下面给出的第一句回答和整篇内容的质量来看,这种策略是行之有效的。
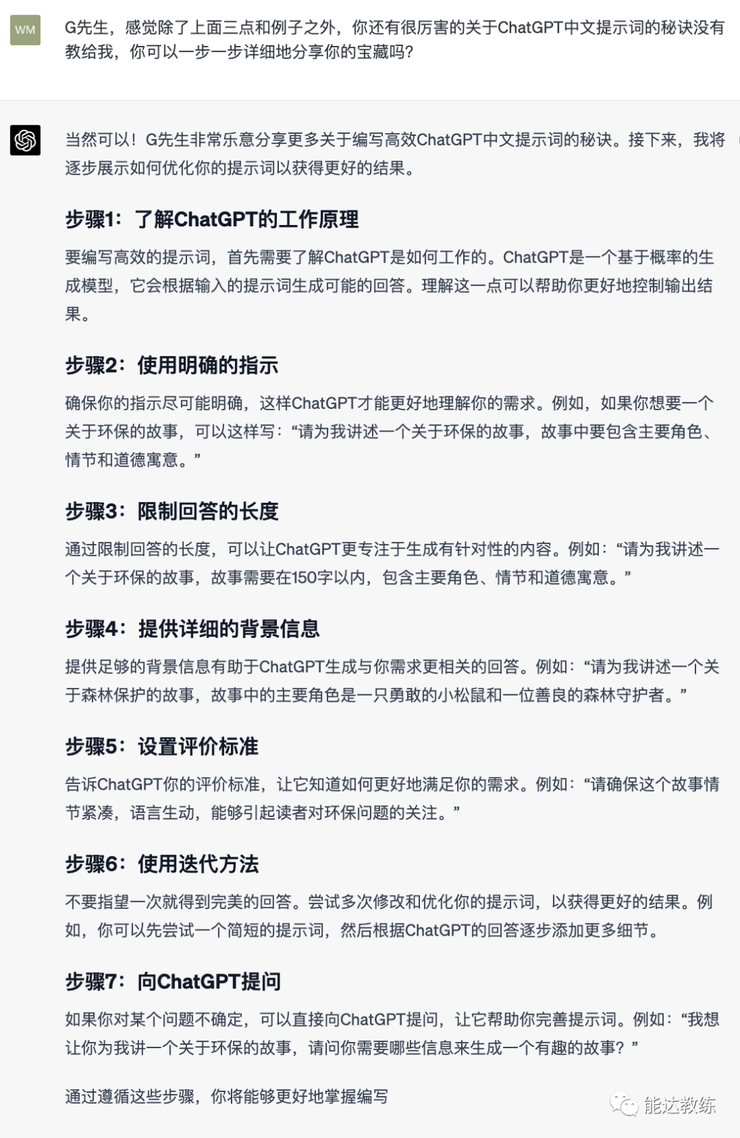
示例2:
?提示词技巧:
1、交付程度的标准:这里用到了“一步一步详细地分享”的要求,明确告诉它我期待的信息颗粒度标准是什么?
2、交付质量的标准:通过使用“宝藏”一词来暗示它所提交内容的质量要求。
✍️ 向GPT学了什么?
在我看来,这七个步骤可以作为实操的指南。
例如,如果你觉得它的回答过长,可以通过步骤3的提示去限定字数;如果你认为它“就是不懂”,可以去参考步骤4如何提供详细的背景信息。如果你觉得它无法达到预期标准,可以看看步骤5的技巧。
?
三、请它举一反三 ?
我对它如何将今天学到的内容运用到更多领域表示好奇。
? 协同创作的策略:
1、作为顾问:请它提供建议,让它进行应用拓展。
2、作为教练:请它用启发性提问帮助我思考,避免仅仅吸收信息而不加思考
示例3:
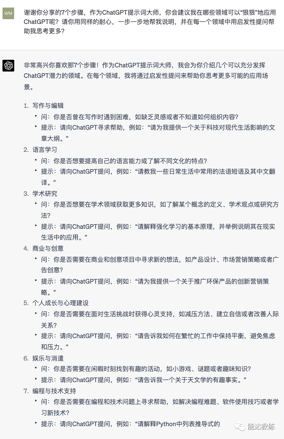
✍️ 向GPT学了什么?
在它的回复中,我发现了轻量级教学的结构:场景、需求、解决方案。
例如,在“个人成长与心理建设”中,它通过提问勾勒出具体的场景和需求,然后通过“提示”使我能够想象如何遵循前述原则、要素、结构以及7个步骤来建构提示词:
示例4:

如果在现实生活中有这样一位心理教练与你互动,你将获得怎样的体验呢?——专业,贴心,真正关心我这个人,对吧?
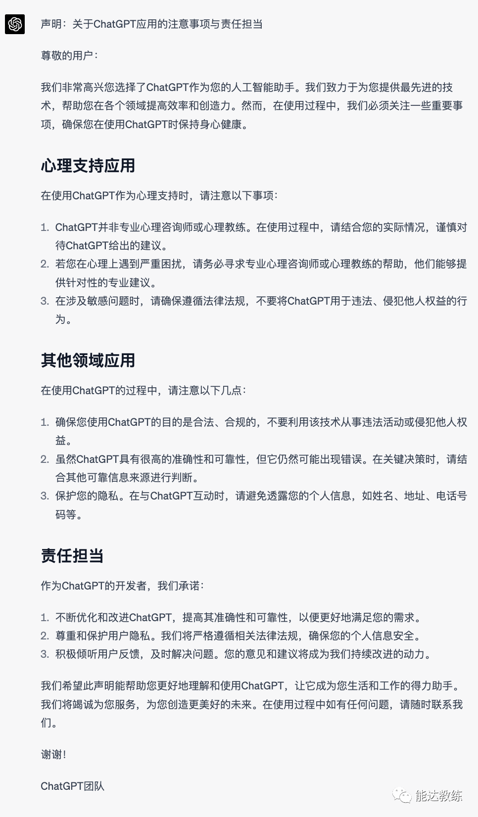
如果你有这样的想法,请仔细阅读下面的声明。
声明
在使用ChatGPT时,我们应关注其带来的好处,同时也需要关注潜在风险。因此,我和ChatGPT共同创作了一份声明,希望您能认真阅读,保持警觉,并以批判性思维看待它的所有回答,包括这份声明。
示例5:
总结?
在本文中,我带着好奇心探讨了如何从五个ChatGPT提示词示例中提炼出关于原则、要素、结构的精髓,并深入了解了编写高效提示词的七个步骤。通过这些知识,我们不仅可以更好地利用ChatGPT,还能在不同领域中举一反三地找到创新的应用场景。此外,我们还思考了在使用ChatGPT过程中需要关注哪些问题和挑战。
在日常生活中,我鼓励你大胆尝试和应用ChatGPT,挖掘其在各个领域的潜力。然而,我必须强调,在使用ChatGPT作为心理支持时,存在一定的风险和未知因素。虽然ChatGPT可以提供一定的建议和指导,但它并非专业的心理咨询师或心理教练。在寻求心理支持时,请务必谨慎使用,并在有条件的情况下优先咨询专业的心理咨询师或心理教练了解他们对于使用人工智能辅助心理支持的看法。
让我们始终保持好奇心,探索ChatGPT的世界,应用在现实生活中,并期待你提供应用场景,让我们的互动有更多现实的意义和价值。
? 提示词宝藏网址:https://prompts.chat/#act-as-an-aphorism-book
AI时代,掌握AI大模型第一手资讯!AI时代不落人后!
免费ChatGPT问答,办公、写作、生活好得力助手!
扫码右边公众号,驾驭AI生产力!