在每个人的内心深处,都有一个独特的哈姆雷特,创作它,便是探索自我。
自幼,我便沉迷于金庸、古龙、梁羽生的现代武侠小说,阅读之际,我时常幻想着自己化身为郭靖、乔峰那样行侠仗义的英雄,或如楚留香、李 ** 般的风流才子,又或是像小鱼儿、谢晓峰般的幽默玩家,在江湖中嬉笑怒骂,游刃有余。
随着阅读量的增加,我逐渐养成了抄写佳句的习惯。
“须知少年凌云志,曾许人间第一流。”这句话我一直铭记在心。
记得那时,起点中文网和天涯论坛刚刚起步,我曾在这些平台上连载小说,作品名为《曾许人间第一流》,笔名取作“凌云少年”。原本预期这将是我惊艳世人的成名作,所谓“首战即决战,一战定乾坤”,然而,现实并未按照预想发展,“笔耕三月无人问,天下谁人曾识君”,我的创作最终不了了之。
原因无他,如同许多遭遇创作瓶颈的作者一样,我的思维陷入了枯竭,无法继续下去。故事的开局太过宏大,坑洞众多,无法填补。
这时,我终于意识到自己并非适合长篇写作的人,渐渐地,我放下了曾经的梦想。
最近,一位中学同学告诉我,他打算做一件大胆的事情:写一部50万字的小说,并在“番茄小说网”上发表,以此作为他的副业。
通常来说,写作是个人的爱好,不应该让人感到惊讶,但我的这位同学的行为却让人惊叹,因为过去他的作文总是:
记流水账
而且总是先描述当天的天气,然后回顾昨天的天气,再提到前天的天气……老师当年总是害怕他写作文的31日。
对于他能够写出50万字的作品,我并不感到担忧。然而,他的作品内容冗长且乏味,谁会愿意阅读呢?他竟然还希望番茄小说网能够签约他的作品,简直让人啼笑皆非。
他知道我从事AI领域的工作,听说有个叫什么卡特GDP的AI写文章非常厉害,甚至有人用它来写小说,便请求我帮他一个忙。
没文化,真可怕!什么卡特GDP,是chatGPT!
不过看在你人笨,脑子不笨,还知道找AI帮忙,那我就帮你了。
很多新手听说chatGPT可以写小说,最初都跃跃欲试,比如这位老兄:


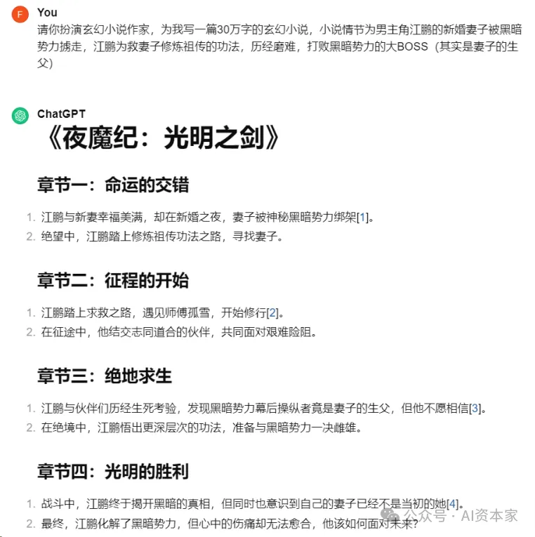
AI生成的内容很好,但离30万字也差太远了吧!
chatGPT生成几百上千字的短文还可以,但要用来创作长篇小说,它对上下文的理解逻辑性和对生成故事的连贯性,还是不行的。
我们用ChatGPT写小说的时候,更多使用它作为一个辅助工作,比如用它来生成创意、提供写作提示,甚至协助编辑和润色文本。
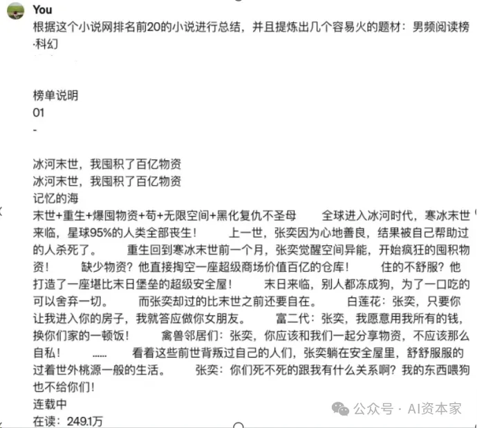
首先,我找一个小说网站来进行调研,比如番茄小说网,这里有很多的小说,我们以选择科幻小说为例。

第二步,直接复制前20本的名字+简介,让ChatGPT进行分析,并且想几个可能容易火的题材。不用管格式,是不是复制了各种乱七八糟广告之类的内容,全屏复制粘贴即可。

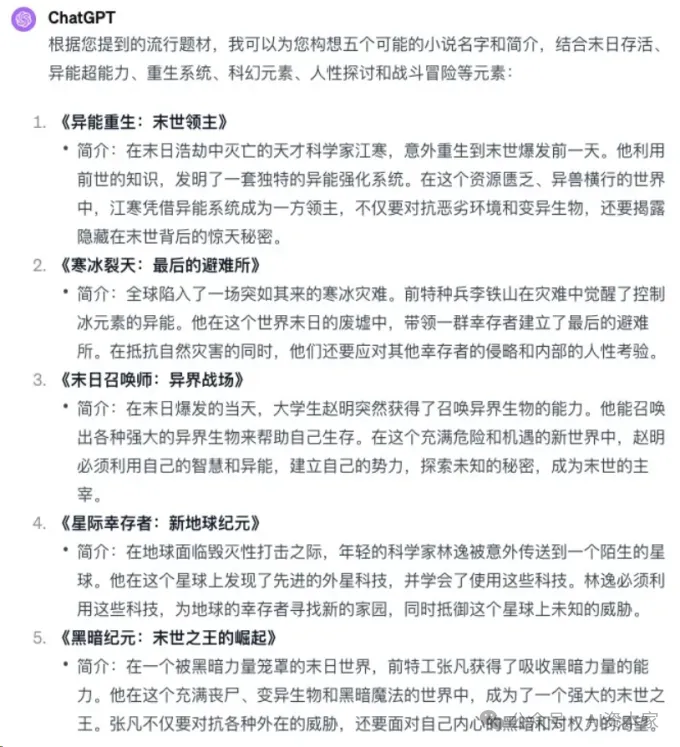
ChatGPT得出来的分析结果,基本上把最火的几个题材梳理了出来。

下面让chatGPT生成5个小说名供选择

那我们就选择最后一个《黑暗纪元:末世之王的崛起》
这时候我们就不用chatGPT了,改用另外一个神器:轻创AI
网址:https://ai.cy211.cn/
这个产品可以生成真正的小说,逻辑性和创造力都在线,而且还加入了互动能力,关键节点会让你选择剧情走向,还会生成一张配图,这个小说生成工具非常强大。

进入后在对话框输入:
《黑暗纪元:末世之王的崛起》简介:一个被黑暗力量笼罩的末日世界,前特工张凡获得了吸收黑暗力量的能力,他在这个充满丧尸、变异生物和黑暗魔法的世界中,成为了一个强大的末世之王。张凡不仅要对抗各种外在的威胁,还要面对自己内心的黑暗和对权力的渴望。几分钟后,这些项目加载完成,AI就开始啪啦啪啦给我们生成内容了

即使今天没写完,下次登录,它又可以按之前写的内容接着往下写。
哦!不是,应该是接着往下编。
So easy!
有了这个AI工具,妈妈再也不用担心我写爽文小说烂尾了!
真是开局一张嘴,内容全靠编啊!快拿去投稿赚稀饭钱吧!
最全AI工具,更多AI变现项目
请点击下面阅读全文开始使用吧