ChatGPT+MindShow:一键打造精美PPT,工作效率翻倍!🔥
文章主题:ChatGPT, MindShow, PPT制作
🌟当然有!🚀想要快速提升你的PPT制作技巧,让信息传达更高效且视觉冲击力十足?这里有几个小秘诀等你解锁!💼首先,简洁是王道!每页只保留关键要点,用清晰的图表和有力的字体来表达。📊使用模板,它们已经帮你设计好了专业布局,让你瞬间提升档次。🎨色彩搭配要和谐,对比鲜明但不过于花哨,让观众一目了然。其次,动态元素不可少! prezntations 不只是静态的文字堆砌,适当运用过渡动画、视频片段或GIF,能让你的PPT动起来,增加互动性。🎬最后,练习,再练习!多做几份,不断调整优化,形成自己的风格。就像烹饪一样,熟能生巧。👩🍳别忘了,学习资源丰富,网上有很多免费教程和工具可以助你一臂之力。📚上网搜一搜“PPT设计技巧”,你想要的都在那里等你!💪#PPT制作# #高效沟通# #视觉冲击力”
当然可以!想要快速制作出专业水准的PPT?别再找了,试试ChatGPT就能轻松搞定!国内用户只需几步操作,瞬间拥有精美幻灯片,超乎想象的便捷体验等你来享💪✨ #ChatGPT# PPT制作神器,让你的工作效率翻倍!
比如,如果您想为“如何开好一家面包店”做一个PPT,下面的步骤可以帮助您快速完成:
ChatGPT 与 MindShow 工具的搭配使用
使用ChatGPT生成文本内容
🌟🔥探索无限创意🔥🌟 – ChatGPT写作之旅指南📝想要解锁知识的宝藏箱吗?ChatGPT, 你的智慧伙伴就在眼前!🚀只需轻点鼠标,访问【https://www.chatgpt.com】,踏上创新思维的奇妙旅程!👩💻注册并登录账户,就像开启一扇通向无限创意的大门。💡灵感闪现时,输入你的心愿关键词,ChatGPT将瞬间生成丰富的内容。无论是学术论文、营销文案还是个人日记,都能满足你的创作需求。📝但别忘了,初稿只是开始,让文字更生动,更贴近目标,你需要进行微调。`=)` 文笔如丝,逻辑清晰,ChatGPT会帮你打磨得完美无瑕。SEO优化的魔法在此生效,确保你的观点在搜索引擎中脱颖而出。🔍使用正确的语言结构和关键词,让你的思想飞速传播。别忘了保护隐私,我们只分享知识,不透露个人信息。🔒现在就行动吧!让ChatGPT助你一臂之力,开启创意写作的新篇章。📖#ChatGPT #智慧创作 #SEO优化
下面是一些小技巧:
输入的内容越详细、描述越清楚,输出的内容会更加精准。
有任何需求都可以写进去。
切记最终以Markdown代码块输出(以便之后用MindShow来自动生成PPT)。
1、使用国内 ChatGPT 生成 PPT 提纲:
可以这样向ChatGPT提问:
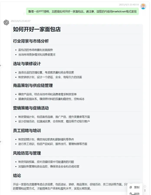
整理一份PPT提纲,主题是如何开好一家面包店。请注意,回答的内容以markdown源代码的方式呈现。

ChatGPT非常用心,写得很全面。
如果你觉得不满意,或者内容不够丰富,可以让它多生成几次,直到你满意为止。
要实现这个任务,首先需要巧妙地引导ChatGPT以Markdown格式展示其生成的内容,就像这样:📝然后,提取并粘贴这神奇的文案,接下来的每一步都至关重要。接着,准备就绪,可以进行下一步操作了。记得,SEO优化已融入每个环节,让搜索引擎轻松找到你的杰作哦!🚀
2、利用Mindshow生成PPT
将ChatGPT生成的文本内容导入MindShow后,您可以使用该工具丰富的设计资源对内容进行美化。从模板到图表,再到配色方案,MindShow提供了一系列可供选择的选项。此外,其自动排版功能将确保您的PPT布局精美、专业。
登录MindShow网址,如果没有账户,先注册个账户,用手机或者邮箱都可以,非常简单。
①、点击左侧的导入,将刚才复制的ChatGPT生成的markdown式的文案粘贴进来。

②、然后点击“导入创建”,这个网站就会自动帮你生成一个PPT,见右上角。

左侧是文案,你可以在此基础上对细节进行调整,还可以添加副标题和演讲者信息。
右侧下方是PPT的模版,你可以选择一个喜欢的模版,也可继续调整:
③、点击下载,即可直接导出为pptx文件,下载到本地。

④、打开下载到本地的PPT,即可查看~

是不是非常简单,整个过程只需要一两分钟。
✨🚀提升效率新法来啦!使用ChatGPT撰写PPT文案,搭配MindSHOW一键生成,告别冗杂设计,轻松实现高效制作!从此,你的工作台将焕然一新,每分钟都能见证创意与速度的完美碰撞!快行动起来,让智能化工作成为日常吧!💼✨
🌟ChatGPT与MindShow联手,解锁高效无压力的=PPT神器!💼教育、商业乃至日常演示,专业且有趣的幻灯片制作是关键。利用两者的强大功能,让PPT制作变得简单轻松,释放你的时间去打磨演讲的每一个细节。🔥不再为创意枯竭而烦恼,ChatGPT助你一臂之力,MindShow让你的呈现更有说服力!🏆赶紧拥抱这个创新组合,提升你的演示技巧吧!💼
此外,ChatGPT和MindShow的搭配方法不仅适用于PPT制作,也可以用于其他文字和图形的呈现,例如报告、演讲稿、海报等等。无论是在工作还是生活中,这种搭配方法都可以帮助我们更加高效地表达自己的思想和创意。
在未来,我们也可以期待更多的智能工具和技术的发展,来帮助我们更加高效地完成工作和生活中的各种任务。
最后附上我的 ChatGPT 小助手生成的 MarkDown 源代码供你快速测试使用
# 周杰伦演唱会项目规划## 演讲者:[您的名字]### 副标题:策划一场独特的音乐盛宴
—
## 内容大纲1. 背景介绍2. 目标受众3. 场地选择4. 表演嘉宾5. 舞台设计6. 灯光音效7. 营销策略8. 票务管理9. 安保措施10. 成本预算11. 时间计划12. 结论与展望
—
## 1. 背景介绍周杰伦是华语音乐界的代表人物之一,其音乐风格独特,备受广大乐迷的喜爱。为了满足粉丝的需求,策划一场周杰伦演唱会,既可以展示他的音乐才华,也可以为乐迷带来一场难忘的音乐盛宴。## 2. 目标受众周杰伦的歌迷遍布全球,我们的目标是吸引他的忠实粉丝以及对华语音乐感兴趣的人群。为了扩大影响力,我们还会邀请国内外媒体进行报道,以吸引更多人的关注。## 3. 场地选择为了举办一场成功的演唱会,场地的选择非常重要。我们计划选择一个可以容纳至少10,000人的场馆,比如国家体育馆或者大型会展中心。场馆的选择需要考虑交通便利性、场地设施、音效设备等因素。## 4. 表演嘉宾除了周杰伦本人之外,我们还计划邀请一些知名的音乐人作为表演嘉宾,以增加演唱会的观赏性。选择的嘉宾需要与周杰伦音乐风格相符,并且在当地拥有较高的知名度和影响力。## 5. 舞台设计舞台设计是演唱会中非常重要的一环,可以增加观众的视觉体验,提高演出效果。我们将会设计一个独特、创新的舞台,以与众不同的方式呈现周杰伦的音乐风格。## 6. 灯光音效灯光音效是演唱会中必不可少的元素,可以增强音乐的感染力和氛围
AI时代,掌握AI大模型第一手资讯!AI时代不落人后!
免费ChatGPT问答,办公、写作、生活好得力助手!
扫码右边公众号,驾驭AI生产力!