用AI玩转Excel,帮你摸鱼时间翻倍,让资本家们流泪!
现在这个大环境,当真很卷。又有朋友私信我,说要想辞职。
我问她为什么要走。记得前几天她刚加我微信时说现在做的工作工资少事情多,老板还经常作妖作怪,领导也献媚老板,经常让她们做很多表格,还要做得精美,所以她想学习AI,搞点副业,补贴下生活。
打工人的苦,我是深切地知道,毕竟我也当了十多年打工人,我这人很内向,
相当于和人交流,更擅于和机器打交道,于是职场上等待我的结局自然是是黑锅不断,好处不见。所以我创建【AI资本家】的初衷就是去尽可能帮助我们这些职场中过得不那么开心的弱势群体,帮大家找点小而美的副业,小可以增加收入改善生活,让自己过开心一点;大能够以此起家,创造一份属于自己的事业,让大家不再摧眉折腰事领导,干得不开心,大可以仰天长笑出门去,我辈岂是蓬蒿人。
对于她想辞职,我还是要多问两句的,毕竟她刚开始学AI,学做自媒体,现在外面工作又不好找,能从资本家那里按时领到工资,8小时内求生存,8小时外谋发展,等到哪天把IP做起来,有了相对稳定的收入,再考虑全职做也不迟。
她说,现在新来的部门领导喜欢安排做Excel图表,这块她又不擅长,每天都要加班做,这样更没时间做副业了,所以很苦闷。
原来如此,我们的口号是:
帮你摸鱼时间翻倍,让资本家们流泪!
这些问题,都不是问题,Excel的事情让AI帮你解决,让你看一下AI面前,众生平等,谈笑间强虏灰飞烟灭!

在现代化办公中,Excel是大家经常会用到的工具软件。作为强大的数据处理和分析工具,掌握Excel可以说是每个职场人必备的技能。
它不仅能大大提高工作效率,而且它强大的数据分析也能让汇报变得简单易懂。Excel提供了各种数据分析工具,如图表、公式、函数等,我们可以利用它完成海量的计算,并且通过这些公式,能够在输入数据后直接生成可视化图表,帮助我们进行数据分析,发现问题,从而去有针对性的解决问题。
但是很多人,对于Excel的掌握,可能只会基础表格的操作,最多学会一些简单的统计公式。
至于Excel函数的运算,表格优化,可视化图表的制作等是很多人都不会的技能。我也曾经在网上花了几十块钱买了几个G的课程,也加过一些做Excel高手的公众号,希望通过碎片化时间,零星掌握一些知识。但说实话,知识要拿出来用,才能实现有效转化,平时要用到函数和可视化图表的情况实在不多,所以就没静下心来系统地学。一到了年终,各种各样的统计报表铺天盖地的袭来,新来的分管领导希望能做成可视图看板,把所有数据图标化,这样一目了然。
图标化当然好,小学生都能够通过动态图表看板看懂这些数据。问题是,我不会啊!请教同事们,人力资源部的同事都跟我一样,云里雾里,财务部的同事们平时接触得多,略懂一点,但往往仅限于他们常用的财务分析部分。说穿了,他们也是抄的别人现成编好函数公示和图标,变点花样,来点个性化需求,他们也搞不定。
最后还是花了200块钱在淘宝找了一个真正的Excel高手,帮我把问题解决了。当第二天我拿着这套数据看板在会议室为领导们讲解演示时,大领导对这种简化创新的展示数据方式是肯定的,新来的分管领导也向我投来赞许的目光,那一刻我真的飘了起来,好一阵才缓过来,其实那也不是我做的,找人捉笔而已,难不成下次我还是要再花钱?
……
时间又过了几年,我也从一个地产公司职业经理人摇身一变成了人工智能科技公司的创业者,但过去被Excel报表、函数、图表折磨的日子,我从来没忘过。过去我们要掌握一门技能,需要花时间精力去学习这门技能的相关知识,而且在基础部分必须学懂、学透,然后经常用到这门知识技能,在实践中通过解决问题去补全每一个缺失的板块,这样你会成为熟练掌握这项技能的高手,但是你需要付出时间,需要有经常接触使用这套技能的机会。
现在有了AI这一提升效率的利器,我们可以大大缩短这一学习进程,甚至我们可以不用怎么系统的学习Excel,只需要会一点操作基础就行。当然,学习AI工具的使用是必不可少的,也不用花钱去报班,我给你讲一下你就能很快掌握,我们要做的就是向AI提出问题,用AI给出的方案指挥Excel进行操作,就像你用微信打视频电话,不用报班去学吧?其实用AI为你使用Excel赋能,就是这么简单。
其实随着AI的发展,早有一些公司在做AI-Excel类产品,大的有微软Office Plus、WPS Ai,还有Chat excel、Ai Excel bot、Excel Lab等。但是它们要么收费,要么需要用特殊方法访问国外网络,要么功能单一,只能帮你生成函数公式,如果你没有点Excel函数基础,遇到点个性化问题,也不知道如何解决。
今天我就给你介绍用国产的Kimi智能助手(网址:https://kimi.moonshot.cn/chat/cohknq6cp7fegn6u01lg)去解决工作中遇到Excel问题的方法:
其实我们可以通过问AI需要去解决5类问题:
1.我们已经有了Excel格式的数据,不知道该用什么函数公式取得我们想要的结果
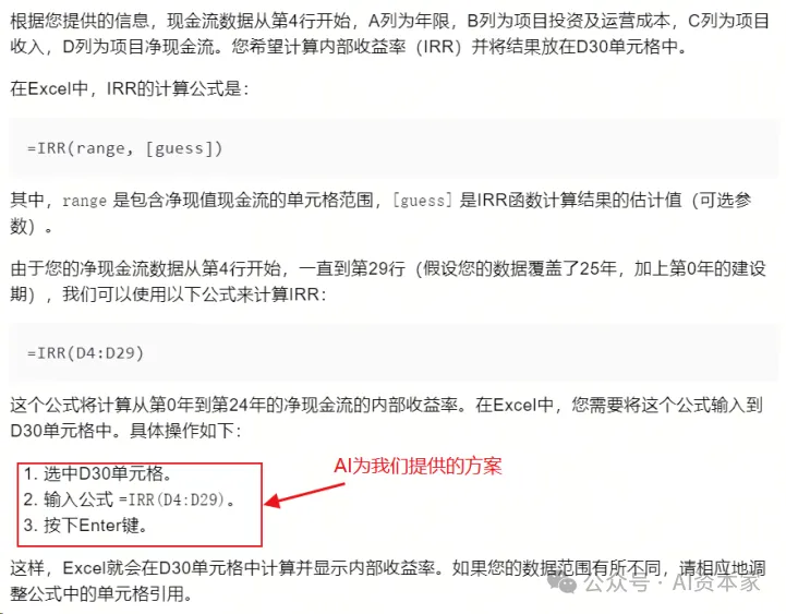
【案例1】我们手里有项目现金流的数据,现在要计算内部收益率(IRR),我们这个时候如果不知道函数公式,就可以直接把表格发去问AI




最后我们得出了-8%的内部投资收益率,从而得出结论,这个项目明显是亏损的。
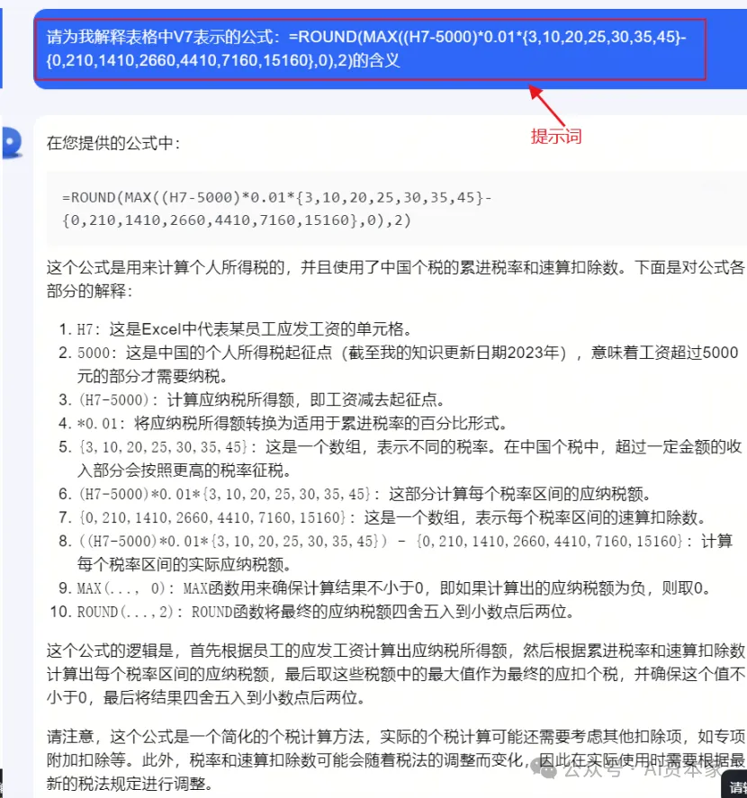
2.请AI为我们解释某个复杂公式的含义
我们有时从别的地方找了一个Excel函数公式,想改进后套用在我们自己的表格上,但是公式有点复杂,我们理解不了,这个时候可以让AI帮忙给我们解释。
【案例2】以工资表的个税扣款为例,让AI给我们解释这个个税计算公式


这样就便于我们理解这个公式了。
3.报表类数据财务分析
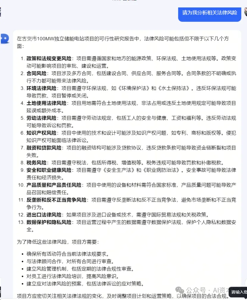
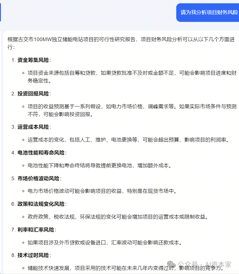
【案例3】我们拿到一个项目的可行性研究报告,但内容太长了,而且是PDF文档的,涉及到的财务数据非常多,自己需要重新转格式,设置公式,计算,非常耗时间。当然我们可以顺带让AI成为我们项目投资分析助手,从全局上去理解项目。
我们这里如果是Excel格式的财务数据给到AI去分析,也是可以的。

下面看我们如何几步简单提问,就帮我们掌握这份报告的关键点的,里面不止包括财务内容,还包括法律、环保等风险点。






看,很快就出来了,我们可以根据AI为我们提出的风险点,与合作方进一步沟通,寻求合理的答案,以帮助做出正确的投资判断。
4.数据图表生成
【案例4】根据表格数据,提供生成数据透视图的方案

因为Kimi智能助手目前是不支持图片生成的,所以我们只能把需求告诉它,让它为我们提供表格生成方案,我们再按它教的方法去生成表格。其他的如智谱清言虽然可以直接生成表格,但这个表格和实际数据是对不上号的,所以我们保险一点,还是只请AI提供方法,我们自己来生成。


我们下来按照AI给的步骤去操作,也能很快生成数据透视图。
当然,如果你是Office Plus、WPS Ai的会员,可以不用Kimi,直接把需求在Excel中告诉AI,让AI为你直接生成图表。
5.VBA自动化编程
除了少数Excel高手,高手,高高手外,普通人很少会玩VBA编程,但要发挥Excel生产力工具的作用,VBA编程是必不可少的,现在有了AI,不需要你现学编程了,一切都变得很简单。
【案例5】批量发送不同内容的邮件
我们工作中经常会发很多邮件,如果内容相同,收件人数量不多,一个一个发送也耗不了多少时间,但是如果收件人有几千、几万人,而且不同的人,信件内容可能还不同,遇到这种情况该如何是好?

下面我们把这个难题交给AI,请它来帮忙解决。
首先,我们需要将Excel的VBA编程功能开通(WPS的VBA功能需要开通会员),Excel下Alt+F11


这个时候我们开始向AI提问

很快AI就为我们生成了VBA代码,并告诉了我们导入的详细步骤


粘贴到VBA

按照刚才AI作的提示进行部分内容修改后,按下F5就运行了。当然,在这之前还需要将Outlook作关联,才能把邮件发出去。
现在大家知道那些垃圾邮件是怎么批量发布的吧!不过,当时没有AI工具,只能靠高手,高手,高高手们手工编写代码。
今天只是抛砖引玉,大家可以在实际运用中举一反三,刚开始遇到问题时,可能要花点时间去思考如何引导AI,让它更听你的话,一旦解决了遇到的问题,以后再遇到类似的问题,就都不再是问题了,交给AI,分分钟搞定!
友情提示:此篇内容只适合在闺蜜、铁哥们之间传播,千万别让你的同事知道,更万万不要让你的老板知道,不然你就莫不成鱼了。
把这些琐碎、重复的工作交给AI来做,你把时间用来做我推荐给你的《小绿书做AI写真,最适合新手起号的变现捷径》、《你不该错失这个风口,跟我一起用友商的AI工具为京东带货吧!》这些副业增加收入,难道不香吗?
最全AI工具,更多AI变现项目,请关注公众号:AI资本家