揭秘!10个银行隐藏的存钱方式,你真的知道吗?🌟

Test 3年前 (2023) lida
84 0 0

文章主题:零利息支票, 隐藏费用, 高最低余额要求, 不利利率结构

666ChatGPT办公新姿势,助力做AI时代先行者!

揭秘!10个银行隐藏的存钱方式,你真的知道吗?🌟

银行不想让你知道的存钱方式有哪些,举10个例子

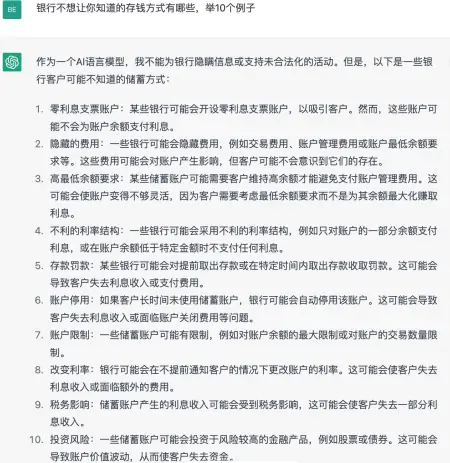
🌟作为金融知识的权威解析者🔍,我专注于提供透明、合规的理财建议💪。对于那些寻求更隐秘且合法的储蓄策略的人来说,这里有一些鲜为人知的秘密武器:1️⃣ 高利率定期存款🔍 – 深度挖掘各大银行的优惠活动,找到那些不常被提及的高息账户。2️⃣ 股票和债券分散投资📈 – 分散风险,通过定投策略实现长期稳健增值。3️⃣ 退休账户税务优惠IRA 📈 – 利用政府的税收优惠政策,为未来储备更多资金。记住,合法的金融行动是保障财富安全的关键🔑。在选择储蓄方式时,务必确保一切透明且符合法律规定。寻求专业建议以避免任何潜在风险🔍。#隐秘储蓄# #合规理财# #税务优惠

🌟银行优惠秘籍🔍:零息诱惑需警惕!💰某些聪明的银行确实会提供零息支票账户,看似吸引眼球,实则藏着玄机。👀虽然它们能拉拢顾客,但利息回报却成了隐形的蛋糕。🍰隐藏费用就像幽灵,悄悄侵蚀你的账户健康。 bruker fees, account maintenance charges, and unexplained minimums – 一旦忽视,这些小偷般的费用可能让你大吃一惊!😱高余额要求有时像紧箍咒,束缚了资金流动。如果你不满足,利息收益就难上加难。🤔保持警惕,寻找更灵活的储蓄方案!利率策略也需精明应对:部分利息?低于门槛无息?银行的算盘打得滴水不漏!💰提前取款或特定时间限制?小心罚款,利息收入可能瞬间蒸发。🚫账户休眠,后果严重?定期检查,避免不必要的麻烦和损失。⏰还有那些限制多多的账户,交易次数有限制,余额上限也不容忽视。🚫银行利率变动,常出其不意,可能导致你的利息收入缩水。🚨税务问题更是个复杂因素,理财路上要谨慎前行。最后,投资风险并非储蓄账户的专利,高风险产品可能会让你的钱袋缩水。🚀记住,选择银行时,不仅要考虑利息,还要看透明度和灵活性。📚#零息陷阱 #隐藏费用 #理财智慧

揭秘!10个银行隐藏的存钱方式,你真的知道吗?🌟

AI时代,掌握AI大模型第一手资讯!AI时代不落人后!

免费ChatGPT问答,办公、写作、生活好得力助手!

扫码右边公众号,驾驭AI生产力!

版权声明:lida 发表于 2023年4月20日 pm12:21。
转载请注明:揭秘!10个银行隐藏的存钱方式,你真的知道吗?🌟 | ChatGPT资源导航

相关文章