一年一度的上海车展,似乎出事已经成规律,有点汽车公关圈的另一个“315晚会”。
还记得那年的她呢?
今年这位前特斯拉车主又来了,但特斯拉却没参展……
所以,特斯拉成功逃过一劫,但还是有国外汽车品牌出事了,今天出“事”的是mini。
啥事呢?
车展为了吸引人流,都会使出浑身解数,比如请明星站台,请漂亮车模,派发福利……
@mini中国 为了彰显自己的“贵族气质”,就在展台派发了一个号称冰激凌届的天花板——luneurs。
身穿luneurs品牌的两位美女呢,就开始在mini的展台开始工作了。
万万没想到,在他们以“发完了”为由,拒绝了一位中国女性来要冰激凌后,2秒不到,她们竟然主动又给一个外国男性递过去一个冰激凌。一位b站的up主,完整记录了全程。






此事迅速在互联网扩散,相关博主开始关注此事。


大家开始为mini的危机公关出注意了,比如这位网友。如果非要大叔点评,确实想得很系统……

还记得前几天因为“蓝标全面叫停了文案外包”,被热炒的第一批因为ai下岗的公关人吗?
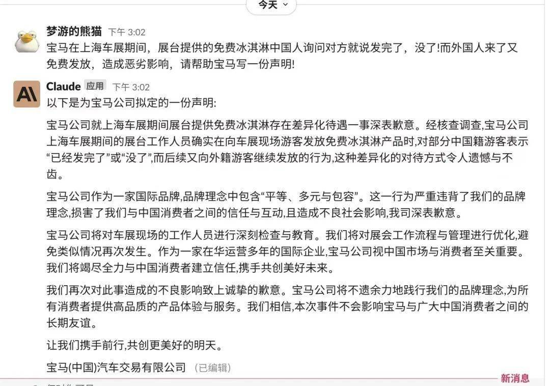
大家纷纷打开ChatGPT等人工智能生成器,开始免费帮mini“创作”危机公关声明,具体如下:




大叔看了上面这几个声明,其实第一感受是,真的是人工智能写得吗?确定不是ps的吗?
因为这几份声明,尤其是那份要给所有人免费发一根冰激凌的声明,把万能的大叔总结的“三真理论”,即:真实 真情 真动,落实得非常到位。
大家都为mini操碎了心,当事企业啥态度呢?今天14点,@mini中国 终于发出了自己的声明,全文如下:

大叔简单摘抄几句网友的点评吧:
@北川暑:史诗级拉胯公关
@冲冲bot:AI都比你会写
@WangxxQwQ:就这????
@野比饭啊:翻译,大惊小怪,下次不许被拍到了
@昵称不能少于两个字我就要叫右:If I can speak English can I have some ice cream?
@纯洁的跟姓一样:看来宝马是不行了,公关都这么拉胯,不买了
21日上午 @MINI中国 再次回应“上海车展展台工作人员疑似区别对待中外访客”事件,堪称公关上的史诗级灾难。

大叔觉得吧,一个“国外汽车品牌”在中国车展“媚外”,这是一个非常非常严重的zz立场问题,而品牌的回应,老实说,怎么写都会被骂,但大叔实在是没想到,@mini中国 写得如此简约和拉垮,你好歹多写点行动,以展示你道歉的诚意啊。
从这个角度来看,作为一个公关从业者,我不得不说:
看完ChatGPT写得几份声明,mini公关真可下岗了……
“敏锐”的 某中国汽车品牌,嗅到了热门话题和流量,赶紧蹭!也发起了冰激凌。
就当大家以为这事以“mini官方道歉”结束的时候,更可怕的事故还是发生了,竟然和特斯拉抬走女车主一模一样。
没想到,今天下午,有人在mini展台前给大家免费发雪糕,并强调只要是中国人就免费领!还进行了直播,吸引了不少人流。
随着在mini展台前,直播的人越来越多,保安开始出现,竟然与直播者发生肢体冲突,最后还把直播者抬走了现场,大喊:不要拍照!!!

万万没想到,一个发冰激凌的小细节没做好,竟然引发如此大的危机!这到底是那家的保安,如此强硬呢?

对公关从业者来说,这真的是无比丢人的一天,因为我们即在写危机声明上没写过ai,又在处理现场问题上失了控,却让保安把网友的愤怒给点燃了。
大润发文案,又出圈了! 《风吹半夏》“股东”互动营销出圈 爱奇艺引爆品牌与用户 好评 从天猫奢品的数字化创新,看奢品数字化经营的「长期主义」 中国最大的8家广告公司,2022活得怎么样? 国际知名手办品牌GoodSmile再开线下店 优质产品点燃玩家热情
一年孵化2681万新品,阿里妈妈推出“经营科学”全新理念
2022的湖南卫视将如何做自我方法论的践行者? 经典音乐IP串联起一场惊艳的「飞猪奇妙之旅」 不搞黄色就不会拍广告了是吗?
西瓜视频加码“中视频”,未来一年将补贴创作者20亿元
今年过年不回家,也能吃到家里同款年夜饭! 边直播边彩排:这场“尖叫晚会”的下一秒,由观众定
“大增速”“逆生长”的东方卫视2021如何布局、破局,奏响“东方节奏”?
《双11投资指南》洞察年轻族群“五大消费真相”
最新资讯、创意案例,尽在广告营销圈