金融夜班车大曝光!荣盛石化牵手沙特阿美,广汽埃安新动向,复星医药利润下滑,这些改变你注意到了吗?
文章主题:
🌟【晚间公告速递】🚀 3月27日金融热点——荣盛石化牵手沙特阿美,原油采购协议一揽子签署,溢价高达近乎九成;广汽埃安AH8项目华丽转身,华为合作转为自主开发;复星医药业绩下滑,2022年净利润下降21.1%,每股分红4.2元。🚀📝【深度解读】🔍 荣盛石化此次战略投资彰显其在能源领域的决心与眼光,沙特阿美作为全球石油巨头的加入,无疑为公司原油供应链提供了强有力保障。广汽埃安AH8项目自主开发则预示着企业技术实力和市场竞争力的提升,华为的退出虽遗憾,但自主研发能力的培养将长期受益。📈【业绩下滑】📉 复星医药的净利润下滑反映出行业面临挑战,但仍保持稳健派息政策,每股分红4.2元,显示公司对股东回报的承诺。投资者需关注后续经营策略调整及市场表现。记得关注金融界的最新动态,这些公告不仅关乎企业动态,也是观察经济走势的重要窗口。🚀

【重大事项】
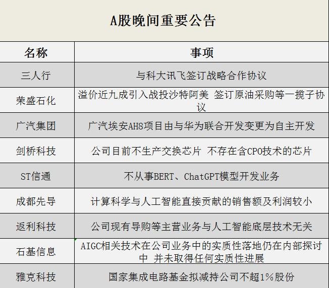
三人行:与科大讯飞签订战略合作协议
🌟🚀【重大合作】三人行携手科大讯飞,AI智慧引领未来!🌟🔍我们荣幸地宣布,双方已签署深度战略合作协议,旨在共同挖掘和释放智慧营销的强大潜力。凭借科大讯飞先进的AI技术,我们将联手打造创新的多模态智能营销工具,为行业的智能化升级注入强大动力。🚀💼通过AI赋能,我们的目标不仅是提升效率,更是推动营销模式的革命性转变。未来,想象中的精准、个性化和高效将不再是梦。🌱📈敬请期待我们共同开发的下一代人工智能技术产品,它们将以超乎想象的方式连接消费者,开启智慧营销的新篇章。👩💻👨💻欲了解更多详情或参与合作,欢迎垂询我们的官方平台,我们将竭诚为您提供专业服务。💌🌐
荣盛石化:溢价近九成引入战投沙特阿美 签订原油采购等一揽子协议
🌟【荣盛石化】公告🔥:为深化国际战略伙伴关系,控股股东荣盛控股将以24.3元每股的价格,将10.13亿股(占总股本10%+额外股份)转让给沙特阿美旗下AOC,交易总额达到惊人的246亿!这一权益调整旨在推动公司与沙特阿美的深度合作,特别是在石化领域。🌟 Além of that, 荣盛石化和战略伙伴沙特阿美及其关联方已签署战略合作协议,涵盖了原油采购的全面合作,包括原料供应、化学品销售及精炼化工产品的分销。这将确保公司持续获得每日48万桶的长期稳定原油供应,并拓宽化工产品在海外市场的通道。🚀通过这次交易,荣盛石化将进一步强化与沙特阿美的现有业务联系,为公司的可持续发展注入强大动力。期待双方在未来合作中创造更多价值!🏆
广汽集团:广汽埃安AH8项目由与华为联合开发变更为自主开发
🌟【重大更新】广汽埃安AH8华丽转身!🚀广汽集团宣布,旗下高端新能源品牌广汽埃安的旗舰车型AH8的研发之路迎来历史性转折——与华为的合作模式已转变为纯自主开发!在此创新合作模式下,华为将继续作为关键供应商,深度参与到公司未来智能座驾的研发和共创中。🌟项目总投资由原先的9.25亿人民币升级至12.33亿,这不仅是资金规模的显著增长,更是技术实力与市场决心的双重展现。广汽埃安将凭借自研力量,书写自主高端新能源汽车的新篇章。💰值得一提的是,这一转变不仅提升了产品技术含金量,也将为消费者带来更优质、更具竞争力的产品体验。华为与广汽埃安的合作模式调整,无疑预示着中国新能源汽车行业创新与自主的双重加速。🌱让我们期待AH8在自主开发的道路上,以卓越性能和智能科技引领行业风向,为全球汽车市场注入更多活力!🏆#广汽埃安# #华为合作# #自主研发
两连板剑桥科技:公司目前不生产交换芯片 不存在含CPO技术的芯片
🚀【剑桥科技】公告更新:经过专业确认,#CPO技术# 现已成为行业焦点,虽源于芯片研发,我司目前专注于光模块领域,不生产交换芯片。对这一创新技术,我们保持密切跟进,但因其尚处发展阶段,暂未转化为实际业务收入。与同行一样,我们在探索中前行,力求在光学部分的协作中找到突破。🌟
ST信通:不从事BERT、ChatGPT模型开发业务
🌟【ST信通公告】💡关于股票风险警示:📢提醒投资者,我司专注于电信软件领域的数字化服务,包括网络支撑、管理支持及企业IT运营,而非BERT或ChatGPT这类AI模型的开发和销售。💡我们的人工智能应用产品主要聚焦在运营商智能客服,而非市场热议的创新技术。📝对于近期e互动平台上的误解澄清:我们对相关回复进行了审慎和客观处理,以确保信息准确无误。🌟如有任何疑问,请关注公司官方声明,获取最新资讯。🌐保持理性投资,共同见证行业稳健发展!
成都先导:计算科学与人工智能直接贡献的销售额及利润较小
成都先导发布风险提示公告,目前,计算科学与人工智能(CADD/AIDD)系公司主营业务和研发的辅助工具,直接贡献的销售额及利润较小,对公司主营业务的发展影响有待观察和验证;公司认为整个AI药物研发领域未来将保持长期向上发展趋势,但其发展速度、阶段性效果等需要冷静分析、避免短期盲目过热。
五天三板返利科技:公司现有导购等主营业务与人工智能底层技术无关
返利科技发布股票异动公告,公司现有导购等主营业务与人工智能底层技术无关,公司目前不从事人工智能技术底层技术开发,仅采购相关人工智能技术用于开发导购等业务,公司有关合作为非排他合作;基于人工智能技术开发的应用产品目前仅处于内部测试阶段,未公开上线,亦未形成经营成果。
石基信息:AIGC相关技术在公司业务中的实质性落地仍在内部探讨中 并未取得任何实质性进展
石基信息发布股票异动公告,公司已推出全新一代云平台的企业级酒店系统产品石基企业平台并已签约半岛、洲际、朗廷酒店集团等标杆客户,公司始终认为基于云平台的酒店信息系统的技术领先性是公司致胜的关键;同时公司认为,AIGC对于旅游酒店行业的影响是渐进式的,公司会持续关注相关技术在公司业务中的具体实施,相关技术在公司业务中的实质性落地仍在内部探讨中,并未取得任何实质性进展。
雅克科技:国家集成电路基金拟减持公司不超1%股份
雅克科技公告,国家集成电路产业投资基金股份有限公司持有公司5%股份,计划以集中竞价方式减持公司股份不超过475.93万股(占目前公司总股本的约1%)。
【业绩速递】
复星医药:2022年净利同比下降21.1% 拟10派4.2元
复星医药公告。2022年营业收入439.52亿元,同比增长12.66%;净利润37.3亿元,同比下降21.1%。拟10派4.2元。
广汇汽车:一季度净利同比预降7.02%-22.02%
广汇汽车公告,预计2023年第一季度实现净利润5.2亿元到6.2亿元,同比减少7.02%-22.02%。因购置税补贴政策于上年年末到期,部分购车需求已于去年提前释放,本年一季度消费信心仍处于逐渐恢复的过程,导致公司新车销售台次及新车毛利较上年同期均出现了一定程度的下降。
浙商证券:2022年净利润同比下降24.66%
浙商证券公告,2022年公司实现营业收入168.14亿元,同比增长2.41%;归母净利润16.54亿元,同比减少24.66%;基本每股收益0.43元。
招商南油:2022年净利润同比增长383.67%
招商南油公告,2022年公司实现营业收入62.64亿元,同比增长62.2%;净利润14.34亿元,同比增长383.67%;基本每股收益0.3元。
美联新材:2022年度净利润升401.08%至3.17亿元 拟10转3
美联新材发布2022年年度报告,2022年公司实现营业收入23.99亿元,同比增长27.53%;净利润3.17亿元,同比增长401.08%;基本每股收益0.6元;公司拟每10股转增3股。报告期内,公司产品综合毛利率同比提升。
湖南黄金:2022年净利同比增20.38% 拟10派1元
湖南黄金公告,2022年公司实现营业收入210.41亿元,同比增长6.02%;净利润4.37亿元,同比增长20.38%;基本每股收益0.36元;公司拟每10股派发现金红利1元(含税)。
民生银行:2022年净利同比增长2.58% 拟10派2.14元
民生银行公告,2022年净利润352.7亿元,同比增长2.58%,拟10派2.14元。
国元证券:2022年净利同比下降9.24% 拟10派1.5元
国元证券公告,2022年净利润17.33亿元,同比下降9.24%,拟10派1.5元。
新宙邦:预计2023年一季度净利2.15亿元-2.65亿元 同比下降48%-57%
新宙邦公告,预计2023年一季度净利润2.15亿元-2.65亿元,同比下降48.20%-57.98%;公司电池化学品业务面临春节假期延长、下游客户开工不足的复杂局面,虽然公司坚持稳住市场份额的经营策略,但受上述因素影响,出货量不及预期,叠加新能源汽车产业链供给需求关系变化的影响,销售价格同比大幅下降,销售额同比下降。同日公告,拟在湖北宜都化工园区投资建设综合性电子化学品基地,项目计划总投资不超过20亿元,项目建设内容为电容器化学品、半导体化学品及电池化学品。
神火股份:2022年净利同比增长133.9% 拟10派10元
神火股份公告,2022年净利润75.7亿元,同比增长133.9%,拟10派10元。
海螺水泥:2022年净利同比下降52.92% 每股派发现金红利1.48元
海螺水泥公告,2022年净利润156.6亿元,同比下降52.92%,每股派发现金红利1.48元。
张家港行:2022年净利同比增长29%
张家港行公告,2022年实现营业收入48.27亿元,同比增长4.57%;净利润16.82亿元,同比增长29%;基本每股收益0.73元;拟每10股派发现金红利2元(含税)。
山煤国际:2022年净利润同比增长41.38% 拟10派18元
山煤国际公告,2022年净利润69.8亿元,同比增长41.38%,拟10派18元。
中铁工业:2022年净利同比增0.58% 拟10派1.46元
中铁工业公告,2022年公司实现营业收入288.17亿元,同比增长6.11%;净利润18.67亿元,同比增长0.58%;基本每股收益0.79元。公司拟每10股派送红利1.46元(含税)。
安科生物:2022年净利同比增240.38% 拟10派2.5元
安科生物公告,2022年实现营业收入23.31亿元,同比增长7.48%;净利润7.03亿元,同比增长240.38%;基本每股收益0.43元。公司拟每10股派发红利2.5元(含税)。
金徽股份:2022年净利4.7亿元 同比增长1.52%
金徽股份公告,2022年公司实现营业收入12.39亿元,同比减少1.04%;净利润4.7亿元,同比增长1.52%;基本每股收益元0.49元。
璞泰来:2022年净利同比增77.53% 拟10转4.5派3.4元
璞泰来公告,2022年公司实现营业收入154.64亿元,同比增长71.9%;净利润31.04亿元,同比增长77.53%;基本每股收益2.24元。公司拟每10股转增4.5股并派发红利3.4元(含税)。报告期内,公司负极材料业务实现出货量同比增长43.45%;隔膜涂覆加工业务市占率提升,以PVDF、PAA、勃姆石浆料为代表的各类涂覆材料、新型粘结剂等新产品快速放量,成为业绩新的增长点;锂电自动化装备业务承接订单金额大幅增长。
江阴银行:2022年净利同比增26.88% 拟10派1.8元
江阴银行公告,2022年实现营业收入37.8亿元,同比增长12.27%;净利润16.16亿元,同比增长26.88%;基本每股收益0.74元。公司拟每10股派发红利1.8元(含税)。
西部超导:2022年净利同比增45.65% 拟10转4派10元
西部超导公告,2022年公司实现营业收入42.27亿元,同比增长44.41%;净利润10.8亿元,同比增长45.65%;基本每股收益2.33元。公司拟每10股转增4股并派发现金红利10元(含税)。
融捷股份:2022年净利润同比增长3472.94% 拟10派9.8元
融捷股份公告,2022年营业收入29.92亿元,同比增长225.05%;净利润24.4亿元,同比增长3472.94%,拟10派9.8元。
中国化学:2022年净利54.15亿元 同比增长16.87%
中国化学披露年报,公司2022年实现营业收入1577.16亿元,同比增长14.88%;归母净利润54.15亿元,同比增长16.87%。公司拟每10股派送现金红利1.77元(含税)。
万盛股份:2022年净利同比降55.7% 拟10派2元
万盛股份披露年报,2022年公司实现营业收入35.64亿元,同比减少13.38%;净利润3.65亿元,同比减少55.7%。公司拟每10股派发2元现金红利(含税)。报告期内,公司主要产品销量及产品毛利率下降。
浙商银行:2022年净利润同比增长7.67% 拟10派2.1元
浙商银行公告,2022年净利润136.18亿元,同比增长7.67%,拟10派2.1元。
生益电子:2022年净利同比增18.4% 拟10派1.6元
生益电子公布年度报告,2022年公司实现营业收入35.35亿元,同比减少3.09%;净利润3.13亿元,同比增长18.4%。公司拟每10股派红利1.6元(含税)。报告期内,公司销售印制电路板112.51万平方米,比上年同期减少4.13%。
柳药集团:2022年净利同比增24.42% 拟10派5.08元
柳药集团发布年度报告,2022年公司实现营业收入190.53亿元,同比增长11.19%;净利润7.02亿元,同比增长24.42%;基本每股收益1.94元。公司拟每10股派发股利5.08元(含税)。报告期内,公司批发业务和零售业务保持稳健增长的同时,工业业务保持较快增长,对公司的利润贡献持续扩大。
上海贝岭:2022年净利润同比下降45% 拟10派2元
上海贝岭:2022年净利润3.99亿元,同比下降45.29%,拟10派2元。
【并购重组】
*ST科华:终止重大资产重组事项
*ST科华公告,公司原拟采用发行股份的方式购买西安天隆38%股权和苏州天隆38%股权,交易完成后,西安天隆和苏州天隆将成为公司全资子公司。结合市场环境,公司经审慎研究,并与交易对方协商一致,决定终止此次重大资产重组事项。
【增持减持】
亚宝药业:拟以1.5亿元-3亿元回购股份
亚宝药业公告,拟以1.5亿元-3亿元回购股份,回购价格不超过人民币7.20元/股。
青云科技:股东嘉兴蓝驰、天津蓝驰拟减持6%
青云科技公告,嘉兴蓝驰、天津蓝驰计划减持其持有的公司股份合计不超过284万股,减持比例不超过公司总股本的6%。
ST摩登:控股股东拟被动减持公司股份不超713万股
ST摩登公告,控股股东广州瑞丰集团股份有限公司因融资融券事宜发生违约,中航证券计划自3月23日起,以集中竞价方式减持公司股份不超过713万股(占公司总股本的1.0007%)。截至目前,中航证券尚未开始减持。此次被动减持不会对公司正常经营产生影响,不会导致公司控制权发生变更。
宝兰德:股东易存道、易东兴拟合计减持不超4.61%
宝兰德公告,实际控制人易存道和股东北京易东兴股权投资中心(有限合伙)拟合计减持不超4.61%公司股份。
何氏眼科:美信基金拟减持公司不超4.29%股份
何氏眼科公告,持股6.64%的股东美信基金计划15个交易日后的6个月内,以集中竞价、大宗交易方式减持公司股份不超过677.27万股,即不超过公司总股本的4.29%。
建科机械:实控人之一拟减持公司不超1.66%股份
建科机械公告,公司实控人之一陈振生计划通过集中竞价或大宗交易方式,合计减持公司股份不超过155.27万股(占公司总股本的1.66%)。
新湖中宝:子公司拟减持宏华数科不超过4%股份
新湖中宝公告,公司控股子公司新湖智脑拟在未来6个月内通过大宗交易和集中竞价交易方式减持所持有的宏华数科股份,减持股份数量不超过332万股,占宏华数科当前总股本的4%。
炬光科技:国投高科、西高投拟合计减持不超3%股份
炬光科技公告,公司持股2.76%的股东国投高科技投资有限公司拟通过集中竞价方式减持公司股份不超179.92万股,即不超过公司总股本的2%;持股1.86%的股东西安高新技术产业风险投资有限责任公司拟通过集中竞价方式减持公司股份不超过89.96万股,即不超过公司总股本的1%。
华仁药业:华仁世纪集团拟减持公司不超6%股份
华仁药业公告,此前披露,公司股东华仁世纪集团原拟减持不超6%的公司股份,截至3月27日,减持计划期限已届满,期间累计减持公司股份47.35万股。华仁世纪集团计划继续通过集中竞价交易、大宗交易方式减持不超过6%的公司股份,即7093.26万股。
格灵深瞳:红杉资本拟减持公司不超2%股份
格灵深瞳公告,持股10.49%的股东红杉资本计划通过集中竞价方式,减持公司股份不超过369.96万股,即不超总股本的2%。
阿尔特:悦达投资及一致人拟减持不超过3.28%
阿尔特公告,悦达投资及一致人拟减持不超过3.28%。
青木股份:陌仟投资拟减持不超3%股份
青木股份公告,公司于近日收到持股5%以上股东孙建龙的一致行动人广州市陌仟投资合伙企业(有限合伙)出具的《股份减持计划告知函》。陌仟投资计划减持公司股份数量不超过200万股,减持比例不超过公司总股本的3.00%。
洁特生物:麦金顿、汇资投资合计拟减持不超过1%
洁特生物公告,麦金顿、汇资投资拟通过集中竞价合计减持不超过1%公司股份。
【其他事项】
林海股份:董事长及董事辞职
林海股份公告,因工作原因,孙峰申请辞去公司董事长、董事及战略委员会主任委员、提名委员会委员、薪酬与考核委员会委员的职务,陈文龙申请辞去公司董事及战略委员会委员的职务。
恒源煤电:拟设立皖恒新能源 投建80万千瓦新能源项目
恒源煤电公告,公司拟与皖能交易公司、宿州产投公司共同投资设立皖恒新能源有限公司,投资建设钱营孜发电公司二期扩建项目配套的80万千瓦新能源项目,公司以现金出资4.42亿元,占皖恒新能源注册资本的46%。
大中矿业:拟15.2亿元投建扬中矿物加工及商品贸易基地项目
大中矿业公告,公司签署《大中矿业扬中矿物加工及商品贸易基地项目投资协议书》,拟在扬中市收购、续建吞吐量约为1500万吨/年的圣灏码头、建设625万吨/年选矿项目、500万吨/年铁精矿和原矿粉堆场、1000万吨/年贸易(铁精粉、球团、云母新材料和干粉砂浆等)堆场。项目总投资不低于15.2亿元,固定资产投资不低于380万元/亩。
新凤鸣:拟1.13 亿元购买广西桐昆35%股权
新凤鸣公告,与桐昆控股签订了《股权转让协议》,公司以自有现金人民币1.13亿元(非募集资金)购买桐昆控股全资子公司广西桐昆石化有限公司35%的股权。
恒瑞医药:获得瑞维鲁胺片药品补充申请批准通知书
恒瑞医药公告,近日公司收到国家药监局核准签发关于瑞维鲁胺片的《药品补充申请批准通知书》,同意瑞维鲁胺片用于“治疗高瘤负荷的转移性激素敏感性前列腺癌(mHSPC)患者”由附条件批准转为常规批准。瑞维鲁胺片是第二代AR抑制剂,相较于第一代AR抑制剂,具有更强的AR抑制作用,且无激动作用。
圣济堂:全资子公司桐梓化工甲醇产品恢复生产
圣济堂公告,根据目前原材料及产品价格的核算,全资子公司桐梓化工的尿素生产线和甲醇生产线并行生产已具备经济性,公司决定同意桐梓化工甲醇装置开车,桐梓化工甲醇生产装置已于3月25日恢复开车,3月27日出甲醇,目前生产生常。此前,桐梓化工由于甲醇产品市场售价持续低迷,原材料煤炭价格不断上涨,产成品价格倒挂,公司决定对桐梓化工甲醇产品实施暂时停产。
泰林生物:独立董事李继承辞职
泰林生物公告,李继承先生因个人原因申请辞去公司第三届董事会独立董事及董事会专门委员会相应职务。
东方铁塔:子公司与老挝政府签署钾盐矿开发特许权合同
东方铁塔公告,全资子公司香港开元与老挝人民民主共和国政府签署《矿业开发特许权合同》,就在老挝甘蒙省及沙湾拿吉省特许权区域内的钾盐矿开发与加工事项进行了约定。
莲花健康:拟收购杭州金羚羊公司不低于20%股权
莲花健康公告,拟收购杭州金羚羊企业管理咨询有限公司不低于20%的股权,本次交易对价预计介于3-6亿元之间,杭州金羚羊拥有自嗨锅等品牌。
太极集团:地塞米松磷酸钠注射液通过仿制药一致性评价
太极集团公告,近日控股子公司西南药业收到国家药监局关于地塞米松磷酸钠注射液(1ml:5mg)的《补充申请批件》,该药品通过仿制药质量和疗效一致性评价。地塞米松磷酸钠注射液主要用于过敏性与自身免疫性炎症性疾病。
普利制药:注射用泮托拉唑钠获法国和意大利上市许可
普利制药公告,公司近日获得法国国家药品和保健品安全署(ANSM)和意大利药品监管局(AIFA)签发的注射用泮托拉唑钠的上市许可。该药品适应症为胃和十二指肠溃疡、反流性食管炎;佐林格-埃利森综合征和其他病理性分泌过多病症。
长江健康:子公司注射用伏立康唑获药品注册证书
长江健康公告,公司全资子公司海灵药业近日收到国家药监局核准签发的注射用伏立康唑《药品注册证书》。注射用伏立康唑按照化学药品4类注册批准,根据相关规定视为通过药品质量和疗效一致性评价。注射用伏立康唑是一种广谱的三唑类抗真菌药。
新华制药:美洛昔康胶囊通过仿制药一致性评价
新华制药公告,公司收到国家药品监督管理局核准签发的美洛昔康胶囊《药品补充申请批准通知书》,该产品通过仿制药质量和疗效一致性评价。
科隆股份:3月28日起对公司辽阳厂区各车间停产检修
科隆股份公告,3月28日起对公司辽阳厂区各车间逐步停产,进行全面检修,预计停产检修时间为60天左右。
派斯林:收到Magna的4.55亿元正式采购订单
派斯林公告,此前披露,公司全资子公司The Paslin Company与 Magna签订了《意向合同》,Magna将向Paslin采购电动汽车制造工业自动化生产线产品,金额不超过人民币4.67亿元。公司于近日收到客户发送的正式采购订单,订单总金额约4.55亿元,占公司最近一年经审计营业收入的32.03%。
震有科技:与中国五冶集团有限公司签署1.36亿元工程物资购销合同
震有科技公告,与中国五冶集团有限公司签署《工程物资购销合同》,中国五冶集团购进公司售出的工程物资用于兰州新区大数据产业园(二期)项目所需的设备,以及安装、调试与验收等内容,合同金额1.36亿元。
新和成:年产7000吨PPS(三期)项目正式投产
新和成公告,公司全资子公司浙江新和成特种材料有限公司年产7000吨PPS(三期)项目经过前期调试、试运行,生产线已于近日正式投产。
赣锋锂业:与锡林郭勒盟行政公署签署战略框架合作协议
赣锋锂业公告,与锡林郭勒盟行政公署签署战略框架合作协议,双方加快推进镶黄旗锂资源综合利用项目一期工程,适时对60万吨/年铌钽矿采选项目扩产升级,建设磷酸铁锂正极材料制造、新型锂电池电芯制造及锂电池生产项目;双方合作拓展储能电池应用场景,实施公交车、环卫车、消防车等新能源车辆替代。
晶方科技:拟出资270万欧元购买Anteryon公司6.61%股权
晶方科技公告,拟计划由晶方光电出资270万欧元,向Anteryon公司境外股东Beauchamp Beheer B.V.购买其所持有的Anteryon公司6.61%股权。交割完成后,公司通过晶方光电、OptizInc.合计持有Anteryon公司81.09%的股权。
中国中铁:近期中标425.47亿元重大工程
中国中铁公告,近期,公司中标多项重大工程,中标价合计约425.47亿元,约占公司中国会计准则下2021年营业收入的3.97%。
山科智能:中标2277.8万元户用远传水表项目
山科智能公告,近日,公司收到北京市自来水集团有限责任公司的中标通知书,确认公司为“2023年户用远传水表采购及安装(第一包)”的中标人,中标价2277.8万元。此次中标的NB-IoT户用远传水表,为公司成熟稳定的智慧水务产品之一。
粤水电:收到嘉峪关嘉西光伏产业园区4号地块110兆瓦光伏发电项目竞争性配置入选通知书
粤水电公告,全资子公司新疆粤水电收到入选通知书,新疆粤水电(牵头方)和甘肃甬金金属科技有限公司(成员方)组成的联合体为“嘉峪关市‘十四五’第一批光伏发电项目嘉峪关嘉西光伏产业园区4号地块110兆瓦光伏发电项目竞争性配置(重新组织)”的入选单位。
吉林高速:控股子公司中标约5.26亿元工程施工项目
吉林高速公告,公司的控股子公司吉林省科维交通工程有限公司通过公开投标的形式,中标“延吉至长春高速公路大蒲柴河至烟筒山段、烟筒山至长春段,本溪至集安高速公路桓仁(省界)至集安段PPP项目机电工程JD01标段”项目。合同金额约5.26亿元,工期243天。
长远锂科:与Axens就三元正极材料领域签署《合作备忘录》
长远锂科公告,与Axens就后续在双方三元正极材料领域进行合作,以促成在欧洲设立正极材料生产工厂事宜签署《合作备忘录》,目标是根据欧洲客户需求,在法国建设三元前驱体和三元正极材料产能,推进中高镍三元正极材料及前驱体在欧洲量产。
尚太科技:里城道基地停产
尚太科技公告,公司决定里城道基地自2023年3月28日起陆续停产;在里城道基地停产后,公司目前的在产产能和库存能够满足公司客户的产品需求,不会对公司正常销售和持续经营造成影响。
云天化:拟与云天化集团、昭通发展集团和镇雄工投共同出资设立云南云天化聚磷新材料有限公司
云天化公告,拟与云天化集团、昭通发展集团和镇雄工投签订合资合同,共同出资设立云南云天化聚磷新材料有限公司,合资公司拟依法对云南省镇雄县羊场—芒部磷矿区的冯家沟、祝家厂和庆坝村三个区块进行矿产资源勘查,依法取得探矿、采矿权后,将在昭通市镇雄县开发磷矿资源和建设磷基新材料产业。
京投发展:与京投公司合作投资轨道交通上盖及沿线物业为主的房地产项目
京投发展公告,公司继续与北京市基础设施投资有限公司合作投资轨道交通上盖(车辆段、车站)及沿线物业为主的房地产项目,公司与京投公司竞标或竞买轨道交通上盖(车辆段、车站)和沿线物业项目等投入的地价款及后续营运资金总额度不超过160亿元。
江龙船艇:签订8673.09万元销售合同
江龙船艇公告,收到与客户A签署的订购合同原件,合同金额8673.09万元,占公司2021年度经审计的营业收入的12.56%。
万丰奥威:子公司镁瑞丁新材料拟收购沃丰动力100%股权
万丰奥威公告,公司子公司镁瑞丁新材料拟收购公司关联方万丰实业持有的沃丰动力100%股权,转让价格2.32亿元。交易完成后,将有助于镁瑞丁新材料充分使用沃丰动力名下土地厂房,扩大镁合金业务国内产业布局、建设镁瑞丁亚太技术研发中心等经营发展,提升公司市场竞争力。
翔港科技:控股股东拟转让5.98%公司股份
翔港科技公告,控股股东拟向缪石荣转让其所持有的公司5.98%股份,转让价款合计为1.07亿元。
鞍重股份:拟挂牌转让原有工程机械制造业务相关股权
鞍重股份公告,为满足战略转型需要,加快推进在新能源领域的发展步伐,公司拟通过公开挂牌方式,转让原有工程机械制造业务等相关股权,具体包括控股子公司鞍山鞍重100%股权、辽宁鞍重100%股权、参股子公司湖北东明49%股权、江苏众为49%股权。预计挂牌价格不低于3.15亿元。
华天科技:拟28.58亿元投建先进封测研发及产业化项目
华天科技公告,公司全资子公司华天江苏拟投资28.58亿元,进行“高密度高可靠性先进封测研发及产业化”项目的建设。项目建成投产后形成Bumping84万片、WLCSP48万片、超高密度扇出UHDFO 2.6万片的晶圆级集成电路年封测能力。
奋达科技:控股股东拟将5%公司股份转让给格力金投
奋达科技公告,控股股东拟将其持有的公司5%股份以4.38元/股的价格协议转让给格力金投。同日公告,公司与格力集团签署战略合作框架协议,共建共享智能制造平台,在资本运作等领域密切合。
四川长虹:最新静态市盈率显著高于行业水平
四川长虹发布股票异动公告,公司股票于2023年3月23日、3月24日、3月27日连续三个交易日内日收盘价格涨幅偏离值累计达到20%,属于股票交易异常波动情形。根据中证指数有限公司发布的数据,公司最新静态市盈率为64.88倍,所处的家用电器行业最近一个月平均静态市盈率为18.04倍,公司最新静态市盈率显著高于行业最近一个月平均静态市盈率水平。经公司自查,截至本公告披露日,公司日常经营情况正常,市场环境、行业政策没有发生重大调整,内部生产经营秩序正常。
南网储能:拟15.61亿元与宏宁公司合资设立肇庆蓄能发电有限公司
南网储能公告,拟现金出资15.615亿元与广宁县宏宁国有资本投资有限公司合资新设肇庆蓄能发电有限公司,负责投资开发肇庆浪江抽水蓄能电站项目。
南岭民爆:子公司前3月新签或执行合同额同比增128.47%
南岭民爆公告,公司子公司中国葛洲坝集团易普力股份有限公司及其所属企业(合称“易普力公司”)今年1-3月新签或开始执行的工程施工类日常经营合同金额合计65.21亿元,较上年同期增长128.47%。
海普瑞:控股子公司昂瑞生物与友华生技签订许可协议
海普瑞公告,控股子公司昂瑞生物与友华生技签订许可协议,昂瑞生物同意授予友华生技独家权利,以负责免疫疗法候选药物Oregovomab在台湾区域内的商业化,包括相关的监管申请、必要的临床试验等工作。并授予友华生技在香港和澳门的独家销售、营销和分销权的优先购买权。
华康医疗:全资子公司投资建设云谷医疗产业园项目
华康医疗公告,全资子公司投资建设云谷医疗产业园项目,项目计划投资总额为5亿元。
盛达资源:就合同纠纷案向法院提起诉讼
盛达资源公告,公司近日就与董赢、柏光辉合同纠纷案向北京市第三中级人民法院提起诉讼,北京市第三中级人民法院现已受理,涉案金额暂计12.12亿元。董赢、柏光辉已按照《发行股份购买资产协议》之约定,于2021年3将其持有的贵州鼎盛鑫20%的股权质押给公司。本案件尚未开庭审理,对公司利润影响尚存在不确定性。
天康生物:子公司天康制药拟投资8亿元建设动物疫苗研发生产项目
天康生物公告,公司控股子公司天康制药(苏州)有限公司拟投资建设动物疫苗研发生产项目(二期),项目总投资 8亿元。用于进行动物疫苗的生产。
AI时代,掌握AI大模型第一手资讯!AI时代不落人后!
免费ChatGPT问答,办公、写作、生活好得力助手!
扫码右边公众号,驾驭AI生产力!
转载请注明:金融夜班车大曝光!荣盛石化牵手沙特阿美,广汽埃安新动向,复星医药利润下滑,这些改变你注意到了吗? | ChatGPT资源导航