文章主题:创意, 梦想, AI写作
在这个信息技术飞速发展的时代,每个人心中都蕴藏着无限的创意与梦想。
正如莎士比亚名剧《哈姆雷特》中那位挣扎于矛盾与选择中的丹麦王子一般。
我们每个人的内心深处也住着一个哈姆雷特,期待着将自己的故事讲述给世界。
而我的故事,也是从一个梦开始的。

01我的武侠梦
自幼,我就沉醉于金庸、古龙、梁羽生笔下的江湖世界,那些行侠仗义、机智勇敢的人物让我神往。
每读一回,我便幻想自己是那些故事中的主角,穿梭在刀光剑影、江湖恩怨中,体验那种跌宕起伏的人生。

这种独特的阅读体验激发了我深藏的创作欲望,我开始梦想有朝一日能够创作出属于自己的武侠小说。
于是,我开始了我的写作之旅。当年天涯和起点中文网刚刚崭露头角时,我也在那里开始了我的小说连载。
我写的小说叫《曾许人间第一流》,虽然刚开始的确写的很起劲,洋洋洒洒的写了10多万字。
但随着故事的深入,我发现自己的灵感面临枯竭,大坑未填,情节陷入僵局。
我不得不面对一个残酷的现实——或许我并不适合写作。
我曾经对自己说:“或许,我只适合做一个读者,而非创作者。”
就这样,我逐渐淡出了写作的世界,直到一位老友的出现让我重新燃起了希望。
02重启年少时的梦想
这位老友是我的中学同学,他的写作水平,怎么说呢,可以用“流水账”来形容。
尽管如此,他却告诉我他打算写一部50万字的小说,这让我既惊讶又好奇。
询问之下,才了解到原来想借助AI的力量来完成这一雄心壮志。
这让我意识到,AI或许真的能够我实现那个未竟的梦想。
正好我在AI方面也是研究了好几年,怎么说我也在AI行业从业了6年之久。
于是,我把当前的AI技术进行了梳理调研,发现一些AI写作工具真的可行。
🌟文案大师的秘密武器🔍——创新灵感与文字魔法!💼无论你是笔耕不辍的作家👨💻,还是需要灵感火花的创意工场👩🎨,这些神奇工具都能助你一臂之力。它们不仅能提供写作策略,还能像一位细心的助手,帮你打磨每一段文字,让思想在字句间流淌自如。🌟小说创作?交给它们,一部完整的交响乐即将诞生!🎵别再犹豫,拿起笔,给自己一个惊喜吧!挑战写作,就像解锁新技能,每一次尝试都是一次成长的飞跃。🚀准备好了吗?让我们一起书写精彩篇章,让创意在文字中熠熠生辉!🌟记得,你的每一次创作都是独一无二的艺术品,分享给世界,让SEO带你飞升!🌍#写作灵感 #文本润色 #小说创作

03AI让创作小说成为可能
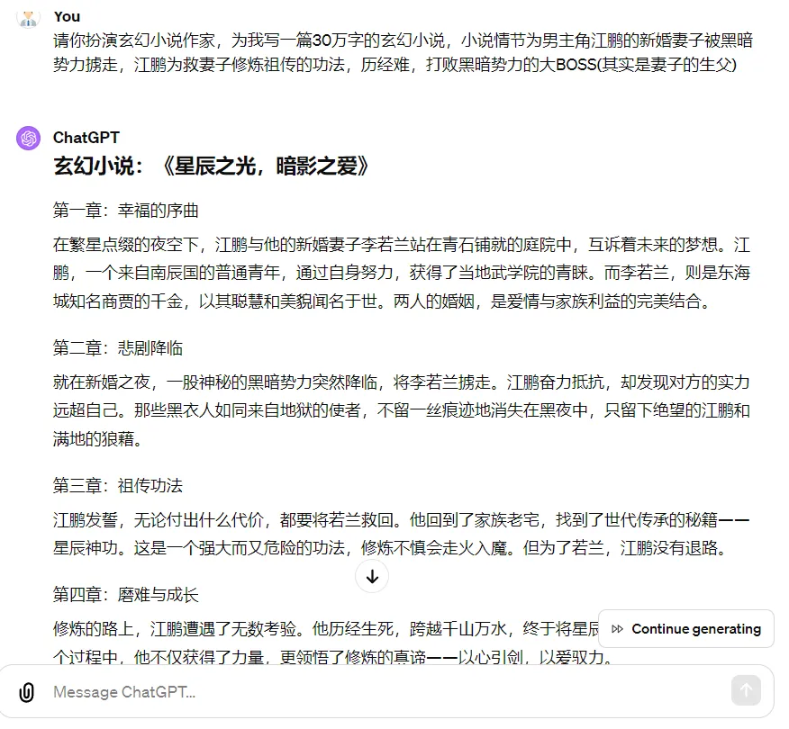
我首先想到的是chatGPT,我认为用chatGPT分分钟钟就搞定了,事实证明是我天真了。

AI生成的内容很好,但离30万字也差太远了吧!
chatGPT生成几百上千字的短文还可以,但要用来创作长篇小说,它对上下文的理解逻辑性和对生成故事的连贯性,还是不行的。
那怎么办,我的小说之路不会又要夭折了吧,不行,我还可以抢救一下。
04AI小说神器来了
于是我就继续研究探索,这次我打算分步完成。
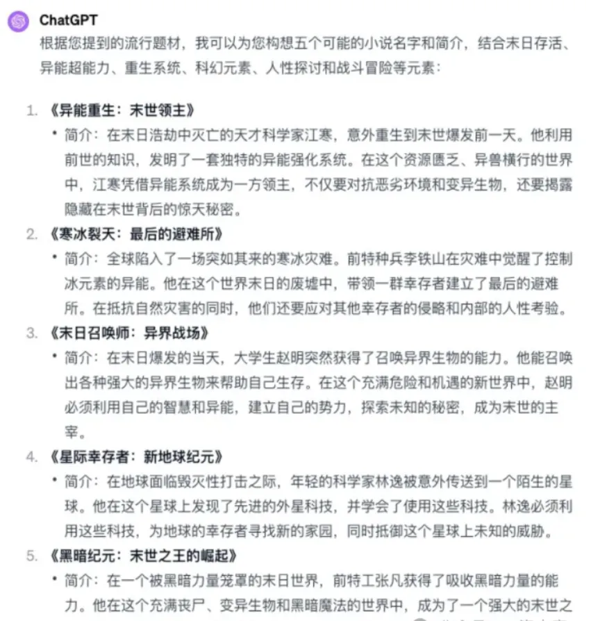
我先把番茄小说里排名前20名的小说名字和简介复制下来,让ChatGPT进行分析。

chatGPT很快就分析完了。

接下来就让chatGPT帮我生成5个小说名。

我看了一下,最后一个《黑暗纪元:末世之王的崛起》我比较喜欢,就选这个了。
接下来就不能用chatGPT了,需要用另外一个写作神器:MidReal
这个才是真正的能写小说的AI产品,逻辑性和创造力都没的说。
每到关键节点会让你选择剧情走向,还会生成一张配图,真的是非常强大。
不过这货跟很多国外网站一样,需要用Discord机器人来运行。

/start scenario 《黑暗纪元:末世之王的崛起》简介:一个被黑暗力量笼罩的末日世界,前特工张凡获得了吸收黑暗力量的能力,他在这个充满丧尸、变异生物和黑暗魔法的世界中,成为了一个强大的末世之王。张凡不仅要对抗各种外在的威胁,还要面对自己内心的黑暗和对权力的渴望。

几分钟后,这些项目加载完成,MidReal就开始巴拉巴拉的生成小说了。

这货也算有点良心,还给我生成了配图,看起来还不错。

即使今天没写完,下次进来可以接着写,是不是 so easy。
感谢AI,我的武侠梦有可以继续了。
我把我的经历分后,我惊喜地发现,许多读者和同行对我的AI创作小说充满了兴趣。对AI感兴趣的,对AI创作小说感兴趣的,欢迎加我微信qqCZhuo交流,我还会免费送上AI资料包。
  
AI时代,掌握AI大模型第一手资讯!AI时代不落人后!
免费ChatGPT问答,办公、写作、生活好得力助手!
扫码右边公众号,驾驭AI生产力!