AI赋能职场:ChatGPT助力PPT制作
文章主题:生成式AI技术, PPT制作, ChatGPT, 文本生成
除了Word 和 Excel 外,PPT 也是职场打工人的必备技能。
以往很多职位都会花费大量的时间来制作 PPT ,他们会在文案,设计,甚至动画上花费大量的心思。
但结果往往还是做不出来美观的 PPT 。
而在目前生成式 AI 技术变革的时代,我们完全可以利用生成式 AI 来帮助我们制作 PPT 。
目前全球范围内已经有多款专门制作 PPT 的 AI 产品,这些产品我们后面有机会会再单独介绍。
在今天这个主题下,我们将重点关注如何利用 ChatGPT 的强大功能,在没有使用其他付费产品的情况下,协助完成 PPT 制作。
生成大纲
在B站或网络上,你可能会遇到很多标题党,声称ChatGPT能够生成PPT,然而这种说法并非事实。事实上,ChatGPT是一种语言模型,它无法直接生成PPT,它的功能仅限于生成文本信息。因此,我们需要明确这一点,理解ChatGPT的真正功能和使用范围。
在某些情况下,ChatGPT 可以提供有限的帮助,例如填充 PowerPoint 中的大纲和文案,并解答与 PowerPoint 操作相关的问题。
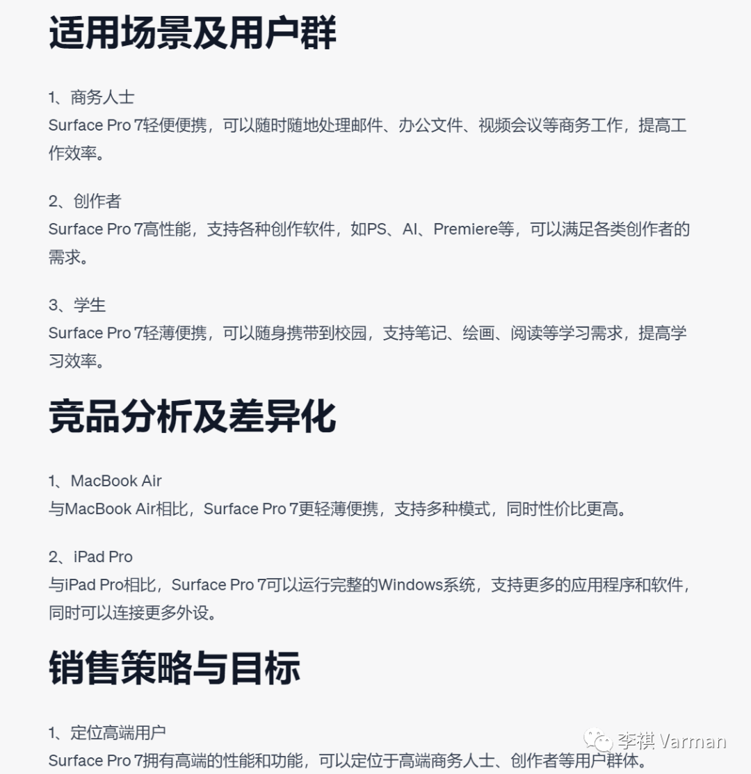
作为一名文章写作高手,我可以为您提供一些建议,帮助您更有效地表达您的想法。针对您所提到的需求,您可以尝试以下方式来寻求 ChatGPT 的帮助:首先,明确您所期望的销售方案的具体细节和要求。您可以考虑产品的特点、目标客户群体、市场竞争状况等因素,以便更好地制定销售策略。接下来,利用 ChatGPT 来生成一份销售方案的大纲。您可以向 ChatGPT 提供有关 Microsoft Surface Pro 7 的信息,以及您希望该销售方案涵盖的关键点。ChatGPT 将根据您提供的信息,生成一份符合要求的销售方案大纲。最后,您可以对生成的销售方案大纲进行审查和修改,以确保其满足您的需求和预期。同时,您也可以借助这份大纲来进一步深入研究和分析市场趋势,以便更好地实施销售策略。
简单的话像是下图这种,给 ChatGPT 指定一个角色,然后交代下输出的格式。

为了使生成的内容更为丰富,您可以运用提示词技巧中的“one-shot”方法为模型提供一个示例。例如,在下图中,我详细阐述了生成内容的格式要求,涵盖了封面、目录和主要内容,同时列举了各个部分所需包含的关键文字内容。

这时候你再去看生成的结果就会丰富很多了。

如果你对哪个部分生成的不满意,也可以要求模型继续调整,或者补充大纲。
大纲转化为 PPT
有了大纲以后,就需要想办法将大纲文字转化为 PPT 。
在某些情况下,ChatGPT无法为我们提供有效的帮助,我们需要借助其他工具或利用微软PPT的功能来达到我们的目的。
现成工具我就不推荐了大部分都是收费的,我这里就说下用现成的微软产品可以如何去做。
在Microsoft Office套件中,网页版Word提供了一个名为“导出为PowerPoint演示文稿”的功能。这个功能允许用户轻松地将Word文档转换成PPT演示文稿,从而实现快速有效的资料传递和分享。
在转换过程中,我们需要依据现有的Word大纲框架来进行调整,因此,确保Word文档中的内容具备明确的标题结构至关重要。
这里我们就用这种方式操作下:
新建一个 Word , 在 Word 中进入大纲视图。

将 ChatGPT 生成的大纲粘贴进来,然后调整层次结构和格式。

之后为了使用网页版 Word ,需要将文件上传到 OneDrvie 中,然后在浏览器打开网页。

打开 Word 后,选择文件-导出-导出为 PowerPoint 演示文稿。
选择一个合适的主题,点击导出。

等待导出成功后,打开该文件。

如果你对PPT样式不满意,还可以在 Designer 中进行样式切换。
比如下面就是将 特点中原本的文字信息,改成了 SmartArt 的形式。

图片不满意,也可以直接通过搜索的方式替换图片(甚至用生成式 AI 来制作图片)

随着你更换图片 Designer 也能提供新的设计灵感。

总结
就像前面说的,目前直接使用 ChatGPT 是没法自主生成 PPT 的。只能帮助我们生成文案大纲,然后借助 Word 转化为 PPT ,再利用 Designer 的设计灵感去调整样式。
这样虽然能够生成 PPT ,但说实话和 Microsoft 365 Copilot 以及其他 AI PPT 生成工具来说是没法比较的,不在一个级别上,所以要想用 AI 生成 PPT ,建议还是使用其他专业的PPT AI 生成工具,或者等等 Microsoft 365
Copilot。
END
我是李祺,微软 Power Platform 方向 MVP ,2014 年进入开发领域,了解微软云全系产品。2020 年以来专注在 Power Platform 领域,曾为微软和多家客户提供售前、培训和实施服务。为普及产品知识,帮助国内用户快速上手。从 2021 年开始创建个人公众号和知乎【李祺 Varman】,目前已提供 200+ Power Platform 中文学习资料,欢迎大家进入公众号菜单【问答社区】进行问题咨询。
AI时代,拥有个人微信机器人AI助手!AI时代不落人后!
免费ChatGPT问答,办公、写作、生活好得力助手!
搜索微信号aigc666aigc999或上边扫码,即可拥有个人AI助手!