ChatGPT面临挑战?中文精准度难题或将影响10%
文章主题:ChatGPT, 限制性, 挑战
财联社4月22日讯(编辑 旭日)随着ChatGPT的火爆出圈,AI 的产业应用落地也得到全行业的重视,目前AI 电商主要已开始应用于人工智能选品、图文和视频广告素材制作/广告语智能输出、广告智能投放、智能客服回复等方面。

天风证券孔蓉4月20日研报中指出,AI生成式电商是ChatGPT中重要功能搜索的核心应用场景之一,且有望在较快时间内落地;考虑到商家构建店铺到消费者购买的完整链路,接入ChatGPT,可在产业链上降低整体成本,提升整体运营效率。
国海证券陈梦竹4月7日研报中表示,长期AIGC整体应用市场空间广阔,据量子位《AIGC/AI生成内容产业展望》报告,预计2030年AIGC市场规模有望超过万亿元人民币,内容领域预估1-2年内有一定程度商业化,延展领域后期有望成为AIGC创造价值的主阵地。
陈梦竹指出,AI在电商领域持续赋能降本增效。例如,海信集团引入京小智后,降本增效成效明显,日均节省成本占比50.2%,较同期提34.37%,尤其是大促期间辅助人工节省人力数,较同期提升了1.67倍。

财通证券李跃博3月27日研报中表示,AIGC应用加速落地,作为天然具有海量交易数据资源的电商行业,有望迎来商业模式的革新,建议关注跨境电商包括吉宏股份、华凯易佰、焦点科技当前已展开AIGC的相关业务应用,业绩增长确定性强,戴维斯双击在望。
国内电商代运营建议关注具有较好大数据基础、人工运营成本优化弹性较大的公司包括青木股份、凯淳股份、壹网壹创、丽人丽妆、若羽臣等;导购平台建议关注有望利用新技术更好的辅助用户消费决策的导购平台包括值得买、返利科技等。
具体来看,华凯易佰是亚马逊泛品类卖家代表,具有数十万SKU及大量店铺,覆盖100多个细分品类。公司自研“易佰云”数字化运营系统已实现智能刊登、智能调价、智能广告、智能备货等功能,目前公司ChatGPT API应用正在内测中,未来落地有望进一步优化公司自动化运营效率,提升市占率。

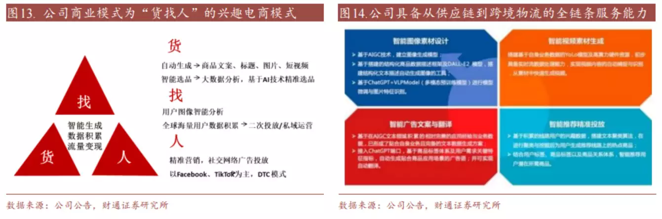
吉宏股份目前己成为东南亚地区跨境电商独立站模式龙头,市场占有率第一。公司跨境电商业务主要通过运用AI算法分析海外市场、描绘用户画像,并进行智能选品、精准定位客户群体。公司自2023年1月率先接入ChatGPT的API接口,已成功开发了智能图像素材设计、智能视频素材生成、智能广告文案与翻译、智能推荐精准投放、智能客服等AI应用。

焦点科技主要从事跨境B2B电商平台建设及相关业务,志在打造跨境电商B2B全链路综合服务平台。目前公司旗下中国制造网(MIC)、新一站保险网、Doba等平台在信息审核、营销推广、图片处理、文本生成、语义理解等方面均不同程度的应用了AIGC相关技术(以自研NLP技术为主),可减少人工工作量,帮助人员提升工作效率。

此外,值得买在周四举行的业绩说明会上表示,公司内部已成立AI实验室,会采用大模型作为控制核心,调度和指挥小模型和其他综合技术的方式,来为用户提供既人性化又精确的购买建议;返利科技3月21日在互动平台表示,公司与OpenAI的接口已经升级至ChatGPT 4.0版本,并组织技术团队进行导购领域的产品开发,以为用户提供更优质的导购服务。
🌟ChatGPT虽火🔥,但专家提醒:其在跨境电商领域的挑战不容小觑🔍。主要难题源于中西文化碰撞与语言精准度问题,可能导致高达10%的内容偏差,对业务运行造成显著影响🌈。尽管AI技术日新月异,如何跨越这道坎仍是未来需要克服的关键所在💪。
AI时代,掌握AI大模型第一手资讯!AI时代不落人后!
免费ChatGPT问答,办公、写作、生活好得力助手!
扫码右边公众号,驾驭AI生产力!