每个人的心中都住着一个哈姆雷特,把他写出来,其实写的就是自己。
从小,我就喜欢看金庸、古龙、梁羽生的现代武侠小说,每当读起小说,都幻想着自己是郭靖、乔峰一样行侠仗义的一代大侠,或者像楚留香、李寻欢一样风流倜傥,亦或者如小鱼儿、韦小宝一样嬉笑怒骂,游戏江湖。
书看得多了,没事就喜欢抄抄写写。
须知少年凌云志,曾许人间第一流。
当年天涯和起点中文网刚开始创办没多久,我还曾经在上面连载小说,小说名字就叫《曾许人间第一流》,而我的笔名就是“凌云少年”。本来按照故事情节,这篇小说应该是我惊世骇俗的一战成名之作,“首战即决战,一战定乾坤”,但为什么后来没有按照故事正常情节走下去,变成了“笔耕三月无人问,天下谁人曾识君”呢?
原因无他,和很多小说烂尾作者一样,思维枯竭了,写不下去了。故事框架刚开始铺排太大,坑多得填不了,没法填了!
这个时候,我终于知道自己不是爬笔杆子这块料,慢慢就忘却了曾经的理想。
不久前,一个中学同学告诉我,他想干一件吓人的事:写一篇小说,暂定50万字,在“番茄小说网”发表,搞点副业。
本来写作属于个人爱好,不应该吓人的,但我的这个同学写小说就吓人了,因为过去这货的作文就是:
记流水账
而且是那种先写今天天气晴,还要回归昨天的天气,前天的天气……我们老师当年最怕他写作文那天的31日。
就他要写出50万字,我不担心。问题是他的东西,王大娘的裹脚,又臭又长,有谁会看?还想番茄给他签约,不把他的ID直接封号都算对他手下留情了。
他说他知道我搞AI,听别人说哪个什么卡特GDP写文章老厉害了,有人都在用哪个什么卡特GDP写小说,让我帮他整一个。
没文化,真可怕!什么卡特GDP,是chatGPT!
不过看在你人笨,脑子不笨,还知道找AI帮忙,那我就帮你了。
很多新手听说chatGPT可以写小说,最初都跃跃欲试,比如这位兄台:


AI生成的内容很好,但离30万字也差太远了吧!
chatGPT生成几百上千字的短文还可以,但要用来创作长篇小说,它对上下文的理解逻辑性和对生成故事的连贯性,还是不行的。
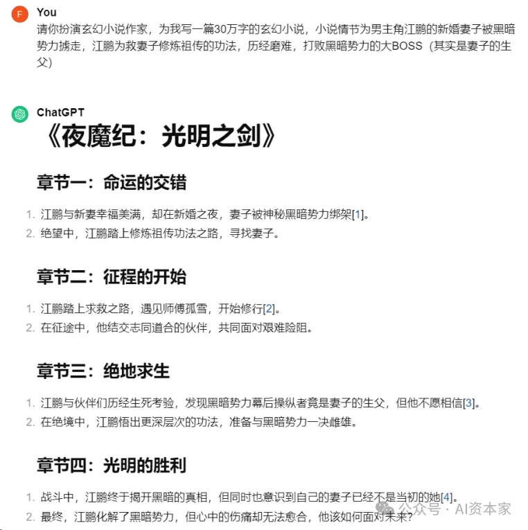
我们用ChatGPT写小说的时候,更多的使用它作为一个辅助工作,比如用它来生成创意、提供写作提示,甚至协助编辑和润色文本。
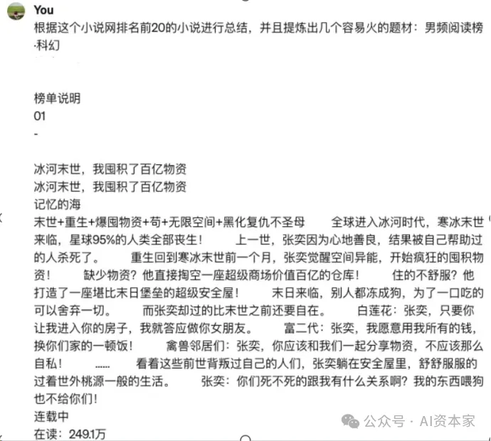
首先,我用找一个小说网站来进行调研,比如番茄小说网,这里有很多的小说,我们以选择科幻小说为例。

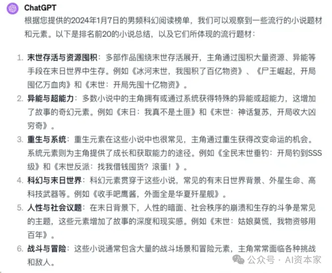
第二步,直接复制前20本的名字+简介,让ChatGPT进行分析,并且想几个可能容易火的题材。不用管格式,是不是复制了各种乱七八糟广告之类的内容,全屏复制粘贴即可。

ChatGPT得出来的分析结果,基本上把最火的几个题材梳理了出来。

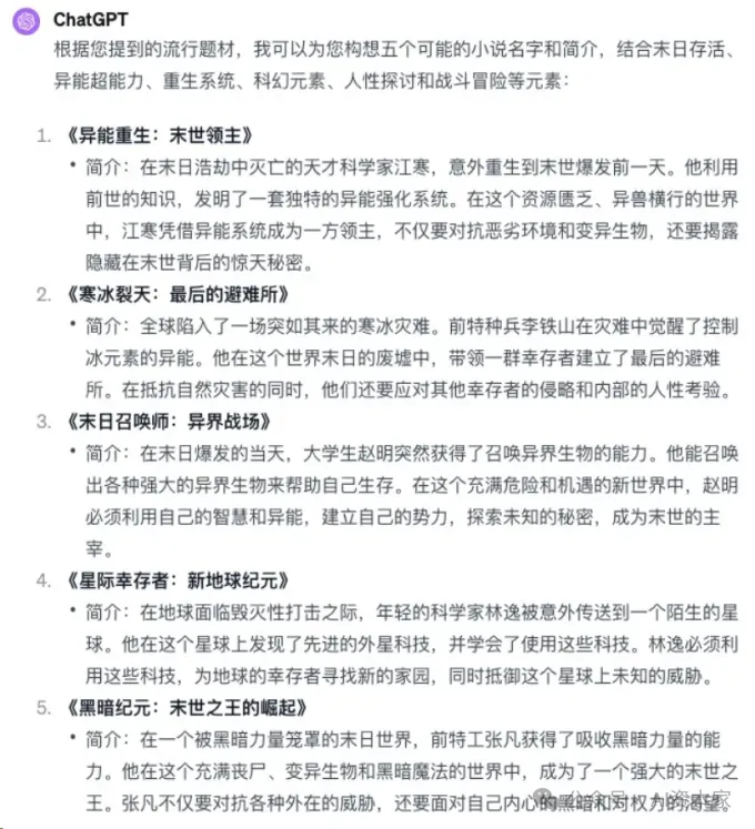
下面让chatGPT生成5个小说名供选择

那我们就选择最后一个《黑暗纪元:末世之王的崛起》
这时候我们就不用chatGPT了,改用另外一个写作神器:MidReal
网址:https://midreal.ai/
这个产品可以生成真正的小说,逻辑性和创造力都在线,而且还加入了互动能力,每到关键节点会让你选择剧情走向,还会生成一张配图,这个小说生成工具非常强大。
老规矩,先注册。这货也可以和Midjourney一样,用Discord机器人来运行。


进入后在对话框输入:
/start scenario 《黑暗纪元:末世之王的崛起》简介:一个被黑暗力量笼罩的末日世界,前特工张凡获得了吸收黑暗力量的能力,他在这个充满丧尸、变异生物和黑暗魔法的世界中,成为了一个强大的末世之王。张凡不仅要对抗各种外在的威胁,还要面对自己内心的黑暗和对权力的渴望。

几分钟后,这些项目加载完成,AI就开始啪啦啪啦给我们生成内容了

爱了!还贴心地给我们生成了故事配图

我选了第2项,AI又开始根据我的选择往下编故事了

然后又是一张配图,继续出4个情节选项,让我们来选。

即使今天没写完,下次登录,它又可以按之前写的内容接着往下写。
哦!不是,应该是接着往下编。
So easy!
有了MidReal,妈妈再也不用担心我写爽文小说烂尾了!
真是开局一张嘴,内容全靠编啊!快拿去投稿赚稀饭钱吧!
最全AI工具,更多AI变现项目,请关注公众号:AI资本家