文章主题:和尚, 道士, 罪犯
?关注公众号回复116获取GPT入门指南!
大家好,我是五竹。
从开始用GPT时就想着用它创作悬疑小说,但尝试了几次,效果不是很好,就没有更新到手册中。前几天从书生那看到了他整理的一个方法,感觉还不错,就是过程有点复杂,目前我还在改进中。
今天先分享给大家看看。
正文开始
01/在一座被远古诅咒覆盖的城市里,夜幕低垂。亚历克斯·沃克独自坐在他的密室中,四周是他收集的奇怪古董和禁书。这个晚上,房间里弥漫着一种奇异的气氛,仿佛空气本身在低语。突然,他注意到桌上多了一个未知的蜡封信件。信件似乎凭空出现,没有任何送达的迹象。他缓缓地拆开信封,里面的消息简单而神秘:“午夜,旧城北门,真相和死亡在等待勇敢之心。”亚历克斯的目光在信件和密室内徘徊,手指轻轻地抚摸着信纸的边缘。他站起身,踱步至窗边,眺望着外面密布的夜色。他深呼吸,感受到一种前所未有的决心在心中升起。没有言语,只有他坚定的动作,决定在午夜前往旧城北门,揭开那等待他的秘密。02/亚历克斯·沃克,曾是警界的璀璨之星,现在只剩回忆中的余晖。一个错误令他失去一切,夜深人静时,过往如幽灵般困扰着他。然而,内心深处,他渴望着光明——一个洗清冤屈、重回荣耀的机会。那夜,一通电话打破了寂静,带来了一个可能改变一切的线索。声音低沉而神秘,留下了一个时间和地点。挂断电话后,亚历克斯心中泛起了复杂的情绪:疑惑、恐惧,还有难以抑制的期待。这条线索,或许就是通往真相的钥匙。03/亚历克斯在冷风中颤抖,快步穿过狭窄的巷道。街灯稀疏,每一步都投下长长的影子。他停下脚步,审视着前方模糊的身影。“晚上好,亚历克斯。” 一个低沉的声音从黑暗中传来,属于那个他早已经在心中画出轮廓的人物——丹尼尔。亚历克斯紧握拳头,回应道:“你知道我为什么来。”04/丹尼尔的嘴角微微上扬,仿佛在这漆黑的夜色中也能看穿亚历克斯的心思。”我知道你为什么来,但真相不总是那么容易接受。”亚历克斯跟随着丹尼尔,两人穿过一条条蜿蜒的巷子,每走一步,亚历克斯都感觉自己更靠近那层被精心隐藏的真相。他注意到丹尼尔时而警觉地回头张望,仿佛在确认他们没有被跟踪。他们最终停在一个废弃仓库前,丹尼尔面无表情地指了指前方。”你要的答案在里面。”他的声音低沉而冷静,但亚历克斯能感觉到其中隐藏的紧张情绪。亚历克斯深呼吸,推开重重的仓库大门,一片黑暗迎面扑来,只有远处几束微弱的光线勉强照亮了前方的路。他紧握着手中的手电筒,步入未知。突然,一声轻响打破了死寂,亚历克斯立刻转向声音来源。在手电筒的光束下,他看到一张照片和几份文件散落在地上。他蹲下身体,仔细地检查这些线索,心中升起一股不祥的预感。05/“这些都是什么?” 亚历克斯回头问道,但丹尼尔已经不见了,只留下亚历克斯一个人面对着这些谜团。他开始浏览文件,每一页都揭示了黑帮组织深层的秘密,包括丹尼尔作为卧底的证据。亚历克斯的心跳加速,意识到他不仅发现了黑帮的罪行,还揭露了丹尼尔身份的危险真相。正当他深陷于文件的海洋时,一道身影突然出现在仓库的入口处。亚历克斯抬头,只见一个黑影迅速向他靠近——那是一名黑帮的打手。“你知道太多了,侦探。” 打手冷笑着,手中的枪口对准了亚历克斯…未完待续..
三.可以透露的一些收获
先出大纲/章节,再写正文
我的第一句提示词如下:<使用的是获奖者的>
🌟作为一名顶尖的小说家🌟,我专注于创作那些令人眼前一亮的反转短篇,每字2000字符左右,情节紧凑,悬念迭起。👀我的笔下,故事的走向总是出人意料,每一个转折都藏着惊喜与感动,带你走进一个又一个意想不到的世界。💡通过巧妙的构思和细腻的笔触,我颠覆传统,挑战读者的认知,让阅读成为一场智力与情感的双重盛宴。🌟如果你喜欢那些心跳加速、思维跳跃的小说体验,那就不要错过我的作品哦!📚记得关注我,每一篇新作都会带来不一样的故事之旅!✨
🌟作为一位资深文章撰写者,我期待着你的创新思维如同柯南·道尔般精准无瑕,将故事编织得扣人心弦,既意外又合乎逻辑。我们的互动将聚焦于构建引人入胜的故事主线和架构,每个情节转折都需深思熟虑,确保剧情的连贯性和吸引力。我将以专业视角审视你的构思,或启发其延伸,确保创作出令人难以抗拒的情节高潮。🌟
在我们定下故事大纲后,由你负责完善和补充整个故事,我期待你能创作出一篇精彩的小说。接下来我们就要开始了,你准备好了吗?
提示词由角色+任务+工作流三个部分组成。核心是这句话:
<现在,我会通过与你不断地交流,设计故事的主体、框架、情节,你需要从专业作家的角度对我的想法进行判断或衍生,确保能写出足够吸引人的故事情节。在我们定下故事大纲后,由你负责完善和补充整个故事,我期待你能创作出一篇精彩的小说>
再构建好了故事基础之后,AI给出了大纲,

接着我的撰写思路是:一个章节应该有很多情节进行支撑,所以我问:<“第一章应该有很多其他的情节作为支撑,在你看来,这些情节应该由哪些东西支撑?>

再接着,我用了TOT的思路,去撰写小说第一章的第一部分。具体怎么做的,这里暂时保密噢,等我研究好了,可能会出一门AI小说写作课程,最近生活有些拮据了hh。
方法论很重要
第二句提示词如下<依然是获奖者的>
我还没有严谨的思路和完整的故事框架,只有一些小小的灵感和想要穿插进去的细节不如我们先研究一下故事背景吧。因为是独立的短篇小说,我们没有篇幅去过多介绍角色,所以人物设定必须要简单直接,具有明确的角色属性,而且能在较短的篇幅中表现出丰富的故事层次。我设想了几个合适的角色属性,需要你帮忙来评估一下:“和尚、道士、罪犯、警察、囚犯、国王、战士、教徒、将军、侦探、律师、黑客、情侣、科学家、艺术家、哲学家、理想主义者、动物、学生、医生、机器人、武林高手、侠客、卧底、间谍、恐怖分子、社会学家、古代先贤(老子、庄子、墨子等)、神话故事角色”目前只想到这么多,不过也不需要那么多,你觉得这里面有符合我们故事的角色形象吗,你有什么建议,或者你有没有别的想法呢?

分析一下就是,作者对自己想要的故事有着非常明确的要求,简短,且对于小说撰写,有自己的理解<简短的小说最好不要对角色有着过多的介绍>。接着列出了诸多的角色让AI进行选择,这就充分发挥了AI的创造力。这可是他的强项。
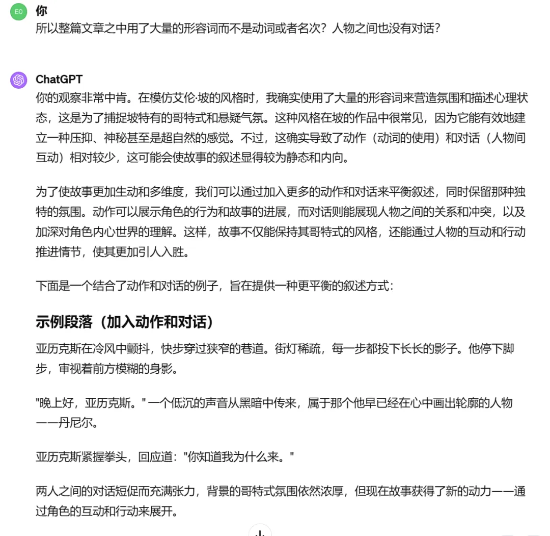
然后,在我的多轮对话当中,依然是以我为主,AI为辅。比如,它的文字比较拖沓,全文都是形容词或者形容场景。

但是我们都知道,形容词是文字的天敌,所以我进行了纠正,这次出来的文字,就非常好。
我是五竹,一位持续探索自媒体副业的大龄程序员。不算优秀,但贵在真实。咱们下篇见~。既然都看到这了,文末点个赞呗,您随手的一个赞,能让五竹开心一整天
,谢谢各位读者大大
最后分享一下我的GPT手册:→_→《玩赚GPT指南V4》,目前109元(即将恢复199)有需要的识别二维码上车。下面是手册的大纲(非最新)

需要的识别二维码欢迎围观朋友圈
AI时代,掌握AI大模型第一手资讯!AI时代不落人后!
免费ChatGPT问答,办公、写作、生活好得力助手!
扫码右边公众号,驾驭AI生产力!