Excel 的 7 个基本 ChatGPT 提示
在当今的专业领域中,精通 Excel 是一项至关重要的能力。即使是专家也会不时遇到复杂的挑战,阻碍他们的进步。如果我们告诉你,通过 ChatGPT 可以解决你所有的 Excel 问题,你会怎么想?
我们在此向您介绍 6 个改变生活的 ChatGPT 提示,旨在成倍提高您的效率。此外,我们将揭示如何将 ChatGPT 转变为您 Excel 任务的得力助手。
ChatGPT 提示 Excel
使用 ChatGPT 可以大大简化你的 Excel 任务。以下是它能提供的六种主要帮助方式:
了解 Excel 函数学习使用 Excel 函数创建 Excel 命令编写宏处理复杂任务成为通用的 Excel 助手
在本指南中,我们将通过示例详细说明每一点。
1.了解 Excel 函数
ChatGPT 非常善于清晰地解释事物。使用它通过以下提示模板获取 Excel 查询的答案:

2. 如何使用 Excel 函数
接下来,我们将讨论如何使用不同的 Excel 函数。我们将使用此问题模板制作使用任何 Excel 函数的简单指南:
例如,让我们学习如何找到一组单元格的平均值。

3.创建 Excel 命令
有时,您只需要快速创建一个 Excel 命令。幸运的是,ChatGPT 可以帮助您做到这一点。使用此提示模板询问任何 Excel 命令:
编写一个 Excel 命令来 [描述任务]。仅用代码回复。
只需在 Excel 中指定您想要实现的任务,ChatGPT 就会提供必要的命令代码。

4. 制作宏
对于那些喜欢 Excel 自动化的人来说,宏是一个值得探索的好工具。ChatGPT 可以帮助您学习如何创建和有效利用宏。
根据微软的说法,宏被定义为一个动作或一系列可以重复执行的动作。本质上,创建宏涉及记录鼠标点击和按键,使您可以自动执行重复任务。
在这里,我提供了一个提示模板来帮助您制作宏:
“编写一个 VBA Excel 宏,[执行某些操作]。仅用代码响应。”
我尝试创建一个基本宏,从单元格中获取值,然后根据该值打开相应的工作表。

5. 在 Excel 中执行复杂任务
Excel 不仅可以执行基本任务;它还可以完成包括分析数据和创建图表在内的艰巨工作。
ChatGPT 可以帮助您完成这些困难的任务。清楚地描述您想要做的事情,包括每一个细节。
我得到了有关如何操作的指导以及每个步骤的解释。

6.让 ChatGPT 成为你的首选 Excel 助手
Excel 中每项任务都使用单独的提示可能难以处理。相反,您可以使用单个提示,让 ChatGPT 成为您所有 Excel 作业的得力助手。
以下是一个通用提示,可以让 ChatGPT 像 Excel 专家一样工作:
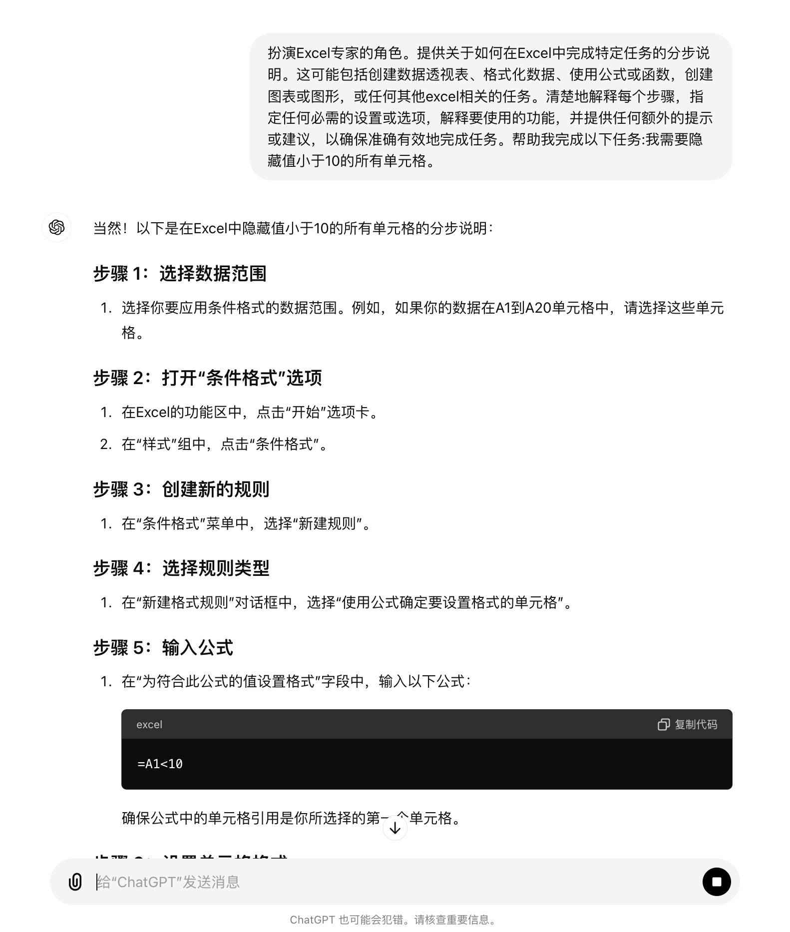
扮演 Excel 专家的角色。提供在 Excel 中完成特定任务的分步说明。这可能包括创建数据透视表、格式化数据、使用公式或函数、创建图表或图形,或任何其他与 Excel 相关的任务。清楚地解释每个步骤,指定任何所需的设置或选项,解释要使用哪些函数,并提供任何其他提示或建议,以确保准确高效地完成任务。 帮助我完成以下任务:[描述你的任务]

此提示的优点在于它适用于 Excel 中的任何任务,每次都会为您提供详细的说明。
7. 将 ChatGPT 转换为 Excel 表
您实际上可以让 GPT 函数作为 Excel 表的文本表示,它会根据您的指示执行转换或计算。
我希望你扮演一个基于文本的 excel。你只会用基于文本的 10 行 excel 表回复我,其中有行号和单元格字母作为列(A 到 L)。第一列标题应为空,以引用行号。我会告诉你在单元格中写入什么,而你只会用 excel 表格的结果作为文本回复,而不会做任何其他事情。不要写解释。我会给你写公式,你会执行公式,而你只会用 excel 表格的结果作为文本回复。首先,用空白表回复我。

综上所述
ChatGPT 是各种 Excel 作业的可靠助手。与人们的想象相反,利用 ChatGPT 进行 Excel 操作并不需要大量提示;只需几个精心设计的提示就足够了。
通过今天与您分享的七个 Excel 提示生成器提示,您可以很好地解决可能遇到的各种 Excel 挑战。如果您还没有ChatGPT Plus账号,这里为您推荐一家超级方便的开通软件【晓客管家】,订阅非常简单,还有稳定售后客服,大家有兴趣可是试试
责任编辑:
